1月13日,江苏白马镇。村民反映,高铁一期工程污水处理厂开发项目(私企)在未依法公示建设许可和环评许可的情况下,强行填埋原有良田和排水河流。
查看原文
1月12日,国家卫生健康委办公厅等六部门联合发布:关于印发医疗卫生机构亡故患者全流程服务管理规定的通知》。
通知中明确规定:严禁在医疗卫生机构内任何场所陈列、展示、售卖殡仪服务用品,不得燃点香烛及焚烧祭祀用品等。严禁外包或以其他形式由第三方运营、管理遗体暂存区(或太平间),严禁通过出租出借场地、与第三方合作、购买服务等方式引入相关组织或个人在医疗卫生机构内提供殡仪服务。医疗卫生机构严禁接收和存放院外来源的遗体,不得承担其他部门委托的遗体存放业务。严禁使用院前急救车辆、非急救医疗转运车辆转运遗体。
查看原文
美国前海军水兵因替中国从事间谍活动被判处200个月监禁
FBI发布通告:2025年8月,美国前海军水兵魏金超因间谍罪被联邦法院判处200个月监禁。魏在2022年至2023年间,将“埃塞克斯”号两栖攻击舰及其他美军舰艇的敏感技术手册、操作指南和受出口管制的数据出售给为中国工作的情报官员,获利约1.2万美元。庭审显示,魏明知其行为违法,却通过加密通信隐瞒活动并持续提供机密信息。
查看原文
1月13日,特朗普发文呼吁伊朗的爱国者们继续抗争,并表示,自己已经停止与伊朗政府谈判,美国的援助正在赶来。
查看原文
1月13日,柬埔寨移民总局局长宋斯威那会见中国公安部部长助理刘忠义一行。中方高度评价柬埔寨在打击电诈、清查非法居留和非法务工外国人方面的配合与成效。
查看原文
刚刚,麦当劳中国官方抖音号发布了一条视频
因文案使用了中共宣传口一惯的文字游戏口吻来介绍鸡蛋,引发网友跟风嘲讽
随后视频遭到下架
查看原文
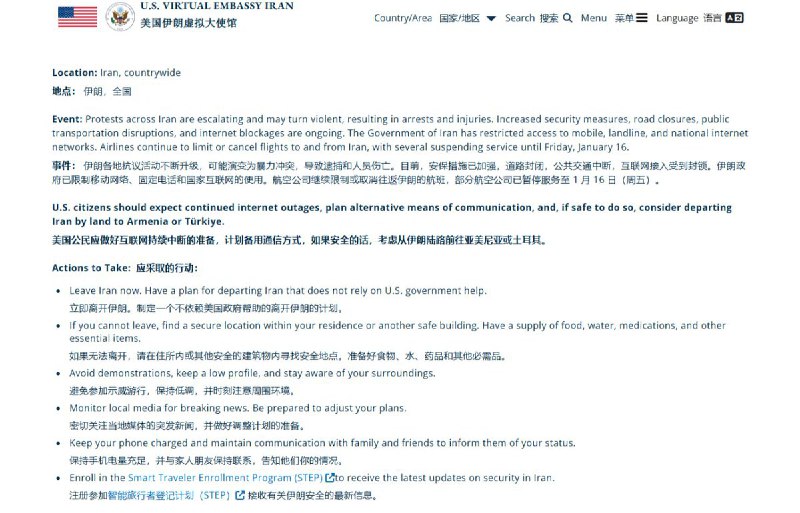
1月12日,美国国务院在美国虚拟伊朗大使馆发布安全警告:呼吁美国公民立即离开伊朗。
查看原文
后续:知情网友表示,这名老师没有任何处罚,学校把所有错都推到了学生头上,他们对外说是他心理承受能力低并且因为原生家庭的原因而跳楼。学校赔偿50万与家里人和解
查看原文

📝 引用推文:
网友投稿:1月9日,湖南省益阳市安化县梅城镇,五雅中学,老师打学生后、学生跳楼身亡。
学校领导威胁学生封口,已被当地政府封锁消息
查看引用原文
1月13日,伊朗,抗议中丧生的民众的遗体被移交时,人们高声控诉嗜血独裁者
查看原文
Media is too big
VIEW IN TELEGRAM
1月12日,据路透社报道,七国集团(G7)以及部分资源型国家的财长在华盛顿举行部长级磋商,重点就稀土等关键矿产问题展开讨论。会议一致认为,应由志同道合的国家加强合作,完善相关供应链体系,并加快降低对中国的依赖。

除G7成员国外,澳大利亚、印度、韩国和墨西哥等国的财政部长也出席了此次磋商,共同就关键矿产供应安全与多元化路径交换意见。
查看原文
1月13日,伊朗,德黑兰。停尸房内堆满了反对哈梅内伊的民众遗体。
查看原文
路透社:中国对伊朗原油进口的高度依赖
1月13日,路透社报道:
中国作为全球最大的原油进口国,是 伊朗(OPEC 成员国)原油的最大买家。这使得北京在中东地区一旦发生冲突、导致原油供应中断时,面临高度暴露的风险。
除伊朗外,北京同时也是委内瑞拉原油的最大买家,并且是俄罗斯原油的主要进口国之一。近年来,中国通过从这三个受到不同程度西方制裁的国家采购原油,在进口成本上节省了数十亿美元。

中国购买了多少伊朗原油?
分析公司 Kpler 的数据显示,2025年中国购买了伊朗出口原油的80%以上。
由于美国制裁旨在切断伊朗核计划的资金来源,伊朗原油的潜在买家数量有限。
Kpler 数据显示,去年中国平均每天购买约138万桶伊朗原油,约占其海运原油进口总量(1027万桶/日)的13.4%。

谁在中国购买伊朗原油?
中国购买伊朗原油的主力,是被称为“地炼”(teapots)的地方独立炼油厂,主要集中在山东省。这些炼厂被伊朗原油相较于未受制裁原油的价格折扣所吸引。
地炼约占中国炼油总产能的四分之一,利润空间本就狭窄,甚至时常处于亏损状态。近期,国内成品油需求疲软,进一步压缩了它们的生存空间。
多位交易员和业内专家表示,自 2018—2019年以来,中国大型国有石油公司已停止直接购买伊朗原油。

伊朗原油便宜多少?
交易员称,自去年12月以来,伊朗轻质原油(Iranian Light)到岸中国的价格,较 ICE 布伦特原油每桶低8至10美元,而去年9月时的折扣约为6美元。
这意味着,与未受制裁的阿曼原油相比,中国炼油商每桶可节省约 8至10美元。
折扣扩大的原因包括:陆上储罐和海上浮仓供应充裕。
Kpler 表示,伊朗目前的海上原油储量创历史新高,相当于约 50天的产量。这是因为中国在制裁压力下减少采购,同时德黑兰也试图避免原油在美国潜在打击中受损。

美国制裁是否产生影响?
美国于 2018年重新对伊朗实施制裁。自今年1月上任以来,特朗普政府又对伊朗石油贸易实施了多轮新制裁。
其中包括对 三家中国地炼企业实施制裁。路透社此前报道,这一举措已迫使多家中型独立炼厂减少或停止采购伊朗原油,以避免被列入制裁名单。

北京如何看待伊朗原油贸易?
北京方面反对单边制裁,并将其与伊朗的贸易视为正当合法。
在实际操作中,中国进口的伊朗原油通常被交易商标注为来自其他国家,如马来西亚(重要的中转枢纽)或印度尼西亚。
中国海关数据显示,自...
WSJ:中国一直大量购买黑市原油,如今这变得愈发困难
1月5日,WSJ报道:当年,这是一桩在各取所需中达成的交易:中国渴求石油,委内瑞拉急需现金。而如今,随着委内瑞拉领导人 尼古拉斯·马杜罗 被赶下台,这段持续多年的合作关系正面临不确定的未来。

从能源饥渴到资源交换
2000年代初期,中国经济高速扩张,对能源的需求异常旺盛。作为一个高度依赖进口石油的国家,北京派遣国有企业走向全球,四处寻求稳定的资源来源。
在这一过程中,中国找到了一个“理想伙伴”——委内瑞拉。彼时的委内瑞拉领导人 乌戈·查韦斯 正试图减少本国对美国的经济依赖,转而与其他大国建立更紧密的联系。
双方由此达成了一项规模空前的合作:中国承诺向委内瑞拉提供超过1000亿美元的融资,而委内瑞拉则以石油作为回报。

以油还贷的特殊模式
中国提供的资金被用于修建铁路、发电厂等基础设施,同时也为加拉加斯提供了急需的现金流。作为交换,委内瑞拉用石油偿还贷款。
查韦斯在2010年曾这样形容这项安排:“用中国发展和巩固大国地位所需要的全部石油来偿还。”
这种“以油换贷”的模式至今仍在延续,但其运行环境早已发生根本变化,未来走向也变得愈发模糊。

债务尚存,合作降温
多年来,委内瑞拉一直在努力偿还对中国的债务。根据威廉与玛丽学院研究机构 AidData 的估算,目前委内瑞拉仍欠中国约 100亿美元。
与此同时,中国已经停止向委内瑞拉提供新的贷款,并且在能源结构上也不再像过去那样依赖石油,更不再依赖委内瑞拉。

美国制裁加剧不确定性
美国近年来持续加码对委内瑞拉的制裁。上周六,美军抓捕了委内瑞拉领导人马杜罗。随后,美国总统特朗普表示,美国已准备接管委内瑞拉的石油产业。
美国国务卿 马尔科·鲁比奥 周日进一步表示,美军将阻止被列入制裁名单的油轮进出委内瑞拉港口,直到委内瑞拉政府向外国投资开放国有石油产业。这一举措将为华盛顿提供“巨大的谈判筹码”。

中国回款早已困难
事实上,在2017年美国宣布加强对委内瑞拉石油制裁、委内瑞拉政府债务违约之时,中国应收账款就已高达 440亿美元。彼时,委内瑞拉经济全面崩溃,暴力与贫困蔓延,数百万民众被迫逃离该国。
近几个月来,美国对委内瑞拉的施压进一步升级,不仅打击并扣押油轮,还对进出委内瑞拉港口的船只实施了准封锁措施,使得局势雪上加霜。

一项曾经“创新”的金融安排
在2000年代,这种“以油作抵押换取贷款”的模式对中国而言是一...
1月12日,据RFI报道,为降低对中国的稀土依赖,日本研究船“地球号”启程,前往南鸟岛附近进行稀土开采测试。研究船将尝试从6000米(约4英里)深的海底连续抽取含稀土的泥浆,这将是全球首次进行此类尝试。专家称,如果日本能够在南鸟岛成功生产稀土,不仅可用于出口,还将显著提升日本在全球供应链中的战略地位。
查看原文
Media is too big
VIEW IN TELEGRAM
彭博社:中国动用大数据与公开曝光手段,追查海外资产避税行为
1月13日,彭博社报道:中国正在加大力度追查公民未申报的海外资产与收入,以填补不断扩大的财政赤字。地方政府开始动用大数据技术锁定拥有境外收入的人群,并要求其自行申报2022年至2024年的海外收入情况。
根据彭博社看到的相关文件,未按要求补缴税款的个人,将在今年3月面临更大压力:一项新规将正式生效,允许税务部门通过包括媒体在内的公共渠道,公开曝光拖欠税款的个人。

“即便在高度管控的社会中,这次行动仍显得并不精准”
报道称,即便是在北京这样高度管控的社会环境中,这场清查行动在执行层面依然显得零散不一。虽然地方税务部门在一定程度上可以判断哪些人拥有境外资产,但对于这些资产的具体规模,当局仍然缺乏清晰掌握。
此次追查行动的覆盖范围,从北京、深圳等一线城市延伸至全国多个地区。地方政府普遍借助所谓的“大数据”技术,对违规者进行筛查,并要求越来越多的居民主动申报其海外收入。
这一要求引发了大量民众涌向税务筹划机构与财富管理顾问咨询,同时也在中产与投资者群体中引发了明显的焦虑:究竟该申报多少,才算“合规”?

资本外流规模巨大,海外资产难以精确统计
海外投资的规模本身就难以准确估算。彭博情报(Bloomberg Intelligence)编制的一项指数显示,仅在2025年前11个月,就有约9400亿美元的“热钱”流出中国。这一规模有望成为自2006年有数据统计以来的第二大年度资本外流。

“他们让我自己算税”
Tom(化名)在北京一家科技公司工作。去年8月,他接到了当地税务部门的电话。但让他感到意外的是,税务人员并没有直接告知其应缴金额,而是要求他自行计算税款。
按照要求,他需要对海外投资的资本利得和股息按20%的税率缴税,并额外支付滞纳金。最终,他补缴了超过10万元人民币(约合1.4万美元)。
事后,Tom 将自己原本投资于香港股票的200万元人民币,转移到了更“合规”的官方渠道中。但他仍然不知道该如何处理自己持有的近30万美元的美国股票资产。
“这真的很荒诞,”Tom 说。他只愿意透露名字中的一部分,因为问题十分敏感。
“他们根本不知道我到底有多少钱。”

自行申报:一种“温和”的执法方式
根据彭博社看到的文件,投资者被要求:详细列出其海外收入与金融资产,计算2022年至2024年期间少缴的税款,并承诺对所提交信息承担法律责任
知情人士表示,这种“自行申...
中国大使馆发布在柬涉中国公民人身安全案件,多数嫌犯为中国籍
1月12日,中国驻柬埔寨使馆发布领事提醒称,近期柬警方在金边市和特本克蒙省破获两起绑架、非法拘禁中国公民案件,成功解救10名中国公民,抓获8名中国籍犯罪嫌疑人。
查看原文
突发!一加CEO刘作虎被通缉,涉嫌砸5亿挖角70台湾工程师
据台湾中央社报道,中国知名手机品牌一加(深圳万普拉斯科技有限公司)涉嫌未经主管机关许可在台湾招聘70多名研发工程师,并通过相关渠道累计汇入约新台币23亿元。当地检察机关今日以违反两岸人民关系条例起诉2名涉案台籍干部,并对一加创办人刘作虎发布通缉。
查看原文
Back to Top