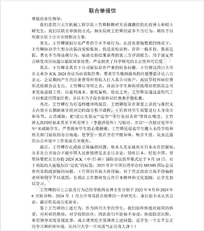
“多名硕博生实名举报四川大学博导王竹卿”
近日,四川大学机械工程学院博导王竹卿,被多名硕博生实名举报。
举报内容涉及学术不端、经费侵占、师德失范、政治立场争议等多重问题。举报材料高达83页。
举报内容指控王竹卿学术不端,被指强迫学生伪造实验数据、篡改实验流程,存在一稿多投、数据造假等行为,并利用虚假成果骗取国家重点研发项目经费。
涉嫌通过学术会议套取经费超6万元,将注册费转入个人公司账户;虚列学生工资偷税漏税,滥用国家科研经费。
长期辱骂、威胁学生,以“延毕”要挟,强迫学生在未验收的甲醛超标、鼠虫泛滥的办公环境中工作,导致学生出现心理问题。
举报材料还指出王竹卿的政治立场问题,材料称王竹卿在敏感日期(如9月18日)安排国际会议开幕式,宣扬亲日言论,并施压学生参与涉台问题会议。
在中国传统的学术生态中,导师掌握着学生“生杀予夺”的大权,论文、毕业、前途等无一不系于其之手。学生往往处于弱势地位,面对不公现象、不当行为,大多选择无奈隐忍。
查看原文
“实拍镜头下的春运:务工人员挤在绿皮火车中”
近日,随着春节临近,各地铁路迎来返乡客流高峰。在部分普速列车上,车厢内挤满了踏上归途的务工人员。
狭窄的空间与漫长的旅程,使不少旅客面露疲惫,但回家的期待依然写在脸上。
受票价因素影响,尽管高铁出行更加快捷、舒适,不少务工人员仍选择价格相对低廉的绿皮火车硬座车厢。动辄数百元甚至上千元的高铁票价,对部分群体而言负担较重,而百元左右的硬座票更具现实可承受性。
有旅客表示,虽然需要忍受十余小时的颠簸与拥挤,但节省下来的几百元开支,往往可以补贴一家人一周的生活费用。
查看原文
“老大哥在看着你”
2月6日,陕西。一名网友发帖称,接到派出所座机来电,对方准确说出其网购昵称,并询问是否购买过无人机或相关配件。
他否认后,对方便挂断电话。
事后他感到疑惑,在购物软件中查询发现原来自己是被算法误伤了,仅因曾购买充电宝营销关键词“可上飞机”,便被大数据识别为“无人机”。
查看原文
“2027年又会如何呢”
2月6日,据国内媒体报道,习近平出席中央军委慰问驻京部队老干部迎新春文艺演出并观看演出,中央军委副主席张升民一同参加。
历年活动出席人员:
2024年:习近平、张又侠、何卫东、刘振立、苗华、张升民观看
2025年:习近平、张又侠、何卫东、刘振立、张升民观看
2026年:习近平、张升民观看
2027年会如何呢
查看原文
想了解美国“斩杀线”更多惊天内幕吗?来,给我“充电”!
近日,牢A在b站帐号,名称叫“斯奎奇大王”,整了个会员,让粉丝每个月给他充电,最贵的一档每月998元,当然也有低档的,每月18元和每月30元。
他的粉丝有福了,想了解大洋彼岸有多惨,收割是必要的。
查看原文

📝 引用推文:
1月29日,牢a 粉丝怒喷浙江宣传(中共浙江省委宣传部官方公众平台)为野狗媒体。
查看引用原文
郎朗直播的“涉外风险评估”
2月7日,演员邵逸凡在微博表示:
“小红书直播须知:不能有未经审批的外国人出现在镜头里。
那请问一位河南出生,小学随父母移居香港,高中移居美国,现同时持有香港和美国双护照的人,想入镜直播,是否需要审批?
郎朗直播的话,吉娜若不小心从后面走过,是每次都要审批,还是一次通过以后都行?”
查看原文
“700元要了足足5年,太值得宣传了”
近日,据国内多家媒体报道,一名71岁老人历时5年维权,在法院帮助下终于讨回被拖欠的700元工资。老人拿到钱后露出笑容,并向法院表达感谢。
对此,有网友调侃称:“搁我都不好意思报道”“700元要了五年,非常值得宣传”“不以为耻反以为荣”。
查看原文
2月7日,据微信公众号“长安街知事”转述《解放军报》消息,中央军委近日印发新修订的《军队党组织实施党纪处分批准权限和程序规定》,并明确自2026年3月1日起施行。
查看原文
简中文字狱:“取名需避讳”
2月7日,一位BEJ48女团的新粉发帖表示困惑:
为什么粉丝们 在安利其成员 “刁昕妤”时,通常用 拼音“DIAO” 来代替 本字“刁”。
热心网友解答:是因为她的姓氏“犯讳”了,被平台算法识别为 习近平的讳称“刁迈乎” ,在评论区使用本字甚至是艾特都会被屏蔽。
查看原文

📝 引用推文:
12月5日,有网友发现,继“刁迈乎”“She Japan”之后,又一批脆友赋名的“习近平讳称”开始在微博流通,比如“i in ing”、“she dripping”、“shejumping”、“skipping”等,并且已经被算法自动收录,出现在相关搜索联想词条中。
查看引用原文
2月5日,日本大阪总领事馆委托其管辖区域内的各中国留学生友会,向在日中国留学生发放新春礼包。礼包所附的贺信上署有“薛剑”的签名。

“薛剑”此前曾于去年11月在社交平台 X 上发布涉及“砍掉日本首相脖子”的言论。此后,关于其相关动向的公开信息较为有限。本次是目前可以确认其姓名的最新事件。
06
查看原文

📝 引用推文:
10月19日,据日本共同社报道,日本维新会的参议员石平于18日,在东京九段北的靖国神社举行秋季例行大祭的时,参拜了靖国神社,参拜后,他在接受共同社采访表示:“我立下誓言,要继承英灵的遗志,守护日本,因此前来参拜的。”石平还透露,前一天他也曾与跨党派议员联盟“大家一起参拜靖国神社国会议员之
查看引用原文
“这项工作,中国世界第一”
2月7日,“四川人大”官方抖音号发布一则“服务员布置会场”的视频。
画面显示,服务员们用拉线的方式,确认茶杯等桌面物品是否摆放整齐。
网民们嘲讽:“狠狠卡住老美的的脖子、大国工匠、这个工作技术堡垒太高了,比马斯克的火箭难多了”
随后,四川人大删除了这则视频。
查看原文
“甘肃天安门遭有关部门破坏,村民架起火炉连夜守候”
网友投稿:甘肃省天水市武山县下康村近日绘制完成一幅“天安门”主题彩绘,原计划于举行剪彩及相关活动。然而就在活动前一晚,现场突发状况。
据称,当晚有约50余人身着统一服装、佩戴口罩抵达现场,未见明显身份标识,并携带吊车、气泵喷漆设备及两桶白色立邦油漆,疑似准备对彩绘进行覆盖喷涂。施工尚未完全展开,便被闻讯赶来的村民围住制止。
目前,该彩绘尚未被喷涂覆盖。现场已临时架起炉火,有村民夜间自发值守。参与创作的绘画博主因情绪激动气至住院。
查看原文

📝 引用推文:
2月2日,山东省济南市章丘区道流村。
该村的外墙天安门壁画遭到白色油漆覆盖清除后,并被写上了标语“家家干净整洁,村村生态宜居”
查看引用原文
Back to Top