“不知道国货还不知道国人吗?”
3月8日,山西运城。一网友曝光万荣县汇源果汁厂用腐烂的水果制作果汁,并且苍蝇横飞。
网友回复:“之前老是吹汇源,什么国货,百分百果汁,结果我一喝就不舒服” “不知道国货还不知道国人吗”
查看原文
3月8日,安徽堰口镇。网友反映称,他们一家持有合法的建房手续,却在施工过程中遭到村干部和当地“村霸邻居”的阻挠,对方以各种理由索要钱财,否则不允许继续施工。

该网友表示,去年为了顺利建房,他们曾给“邻居”4000元,又给了村干部800元。可房子建成后,今年3月,村干部又再次向他们索要钱财。

网友称,他们建房手续齐全,且全村村民都已签字同意建房,但仍遭到村镇干部联合刁难和敲诈。他无奈表示:“我们是合理合法盖房子,不是你们这帮人的提款机。”
查看原文
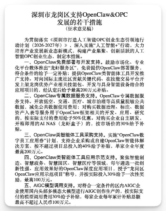
近日,深圳市龙岗区人工智能(机器人)署发布《深圳市龙岗区支持OpenClaw&OPC发展的若干措施(征求意见稿)》,提出多项扶持政策推动相关产业发展。
措施包括:支持平台免费提供OpenClaw部署服务,对贡献关键代码、开发产业技能包及具身智能应用项目最高补贴200万元。
开放低空、交通、医疗等公共数据并减免使用费用,数据服务费用最高给予50%优惠。实施“OpenClaw数字员工应用券”,企业采购或自建智能体解决方案最高补贴200万元。

同时,龙岗区还将对智能制造、智慧政务、智慧园区、智慧医疗等领域的示范应用项目给予最高100万元奖励,并对区内AIGC企业调用国内头部多模态大模型的费用给予30%补贴,单家企业每年最高100万元。
查看原文
3月3日,福建。一名网友将整理的各个电子厂避雷名单分享给大家,帮助各位求职者们避雷踩坑。
查看原文
Media is too big
VIEW IN TELEGRAM
特朗普称:伊朗下一任最高领导人必须获得美国批准。
3月8日,特朗普在接受 ABC News 采访时说:“他必须得到我们的批准。如果得不到我们的批准,他是不会长久的。我们要确保这种事情不用每隔十年就再来一次,等到将来没有像我这样的总统时,却不去处理它。”
特朗普补充说,他的目标是防止伊朗成为拥核国家,并避免未来再次发生危机。
查看原文
3月8日,一名博主称,一些主播为了流量简直丧心病狂,他们把2015年天津港大爆炸165死的视频,张冠李戴说成是以色列特拉维夫的爆炸现场。

博主表示:这已经不是造谣了,这是在吃人血馒头,而且是在吃自己同胞的血馒头,这不仅是对事实的践踏,更是对当年遇难同胞和消防员最大的亵渎。更可悲的是,还有大把人相信,把自家伤痛当成别国新闻,点赞转发狂嗨....
查看原文
刚刚,伊朗宣布,哈梅内伊的二儿子穆杰塔巴为新的伊朗伊斯兰共和国最高领袖。
查看原文
近日,有博主和手机卖家反映,一些人在直营店购买了iphone后,将屏幕换成第三方便宜的屏幕,再利用苹果的14天退货政策将手机退给苹果,由于苹果店员没有仔细检查导致一些被换了屏幕的手机流入市场。

一名博主称,“换过屏幕的手机灵动岛没有横线,除了用强光手电根本看不出来,苹果被撸怕了,现在退货要返厂检测后才给退款”
查看原文
3月7日,制衣行业进入旺季,各大制衣厂老板们拿着衣服站在劳务市场招人,但是大部分求职者都在观望,即使一天五百都很难招到人。

评论区抱怨声一片:“全是骗局,做了几天,老板故意刁难别人,把别人骗进去白做工几天,把你赶走了再招新人”

“招不到只有一个原因,工价低” “刚进去客客气气,干了十天后开始刁难我,接着又开始拖欠工资” “没进去把你当人,等你去了把你当牛” “老板剥削的太过分了” “每天都要工作十五六个小时,并且没有任何人身保障”
查看原文
3月5日,广西省来宾市武宣县禄新乡古杭村,村民维权,村民反映,村委在村民不知情的情况下将土地出售,愤怒的村民占领工地维权。
查看原文
近日,据 Cloudflare Radar 的监测数据,过去一周中国大陆访问国际互联网的速度显著降低。Cloudflare 的互联网质量指数显示,自 2 月 19 日起,中国联通和中国移动的国际访问速度出现断崖式下滑,降至此前水平的大约一半。

此外,自 3 月 4 日起,中国电信的国际访问速度也出现类似情况,同样下降至原先的一半左右。而中国移动在 2 月 19 日首次下降后,近期又再次出现明显下滑,整体速度较此前水平进一步减半。
查看原文
3月7日,制衣行业进入旺季,各大制衣厂老板们拿着衣服站在劳务市场招人,但是大部分求职者都在观望,即使一天五百都很难招到人。

评论区抱怨声一片:“全是骗局,做了几天,老板故意刁难别人,把别人骗进去白做工几天,把你赶走了再招新人”

“招不到只有一个原因,工价低” “刚进去客客气气,干了十天后开始刁难我,接着又开始拖欠工资” “没进去把你当人,等你去了把你当牛” “老板剥削的太过分了” “每天都要工作十五六个小时,并且没有任何人身保障”
查看原文
Back to Top