程序员翻墙被罚款100元

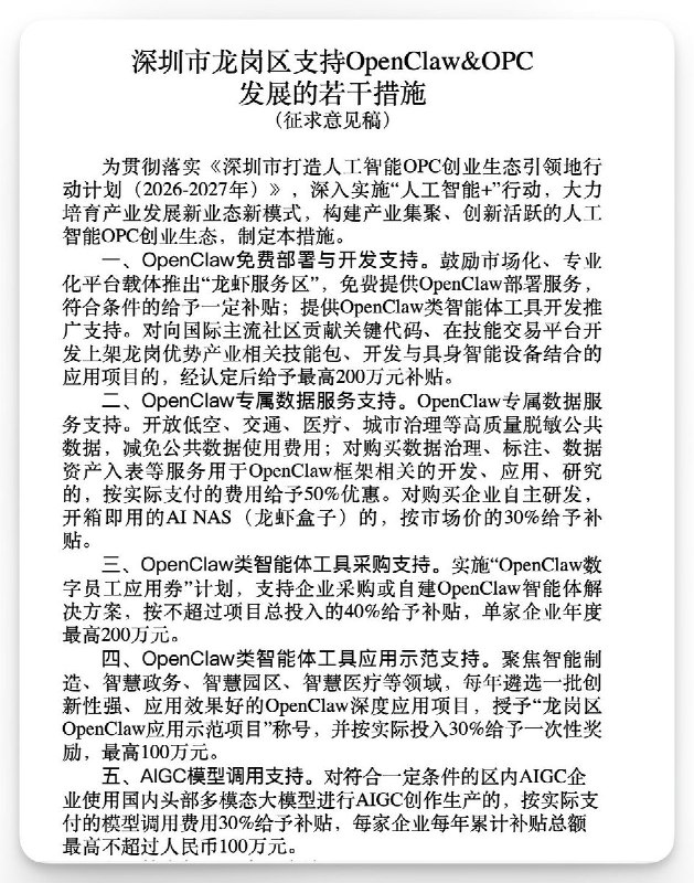
深圳市龙岗区发布《支持OpenClaw&OPC发展的若干措施(征求意见稿)》

这两件事居然发生在同一个国家。
查看原文

📝 引用推文:
近日,深圳市龙岗区人工智能(机器人)署发布《深圳市龙岗区支持OpenClaw&OPC发展的若干措施(征求意见稿)》,提出多项扶持政策推动相关产业发展。
措施包括:支持平台免费提供OpenClaw部署服务,对贡献关键代码、开发产业技能包及具身智能应用项目最高补贴200万元。
查看引用原文
网友投稿:
国内著名、用户10万+的Netflix账号合租网站“奈飞小铺” 疑似跑路,当地监管执法无视,在小红书引发舆情
去年12月18日,“奈飞小铺”曾发表 官方声明 称:一切正常运营,只是目前官方售后账号因平台规则调整被意外限制,导致原客服通断暂时中断。
查看原文
近日,一刑辩律师表示:去年还能谈“认罪认罚”的话题,今年就不给说了,发出来就会被夹。

很多检察院公开说:“我们院认罪认罚率高达100%”

还有很多公安讯问,上来第一句话就是:“你是否愿意做认罪认罚?”

法庭讯问环节,公诉人宣读完起诉书后,只说一句话:“你是否愿意做认罪认罚?”
查看原文
Media is too big
VIEW IN TELEGRAM
3月8日,一名博主调侃:刚刚看完外交部记者招待会直播,我深刻感到在会上提问的中外记者,他们的站位和思想已经和国家高度统一了,这是历史的进步,正是我们大国的震慑力,才让他们不敢提那些刁钻犀利的问题。

还有一个黑人记者,在点名的时候,我们的发言人就已经知道他来自哪个国家,说明我们与记者都已经打成一片了,这又是我们一个进步的标志。
查看原文
“禁止套娃:为了几只鸡又养了十只狼”
3月6日,两会上。
辽宁省委书记 许昆林 表示:坚决整治吃拿卡要、以权谋私、坚决整治关系文化盛行,出事都先找关系后台,不按规矩办事。为此省里专门培训了1千名办案人员,负责直查直办。

网友们评论:“一这1千人里面有问题,又有谁来办?”
“后面还得有多少人去查这1千人呢”
“还要防止这1千名办案人员中出现吃拿卡要”
查看原文
“熟悉的配方: 拒唱国歌后,伊朗女足被当局以家人相挟”
3月6日, Iran Wire报道:在对阵韩国女足赛前拒唱国歌后,伊朗女足全队收到当局警告:若继续拒唱国歌 或不行军礼,其亲属将被逮捕。
此前,3月3日,2026女足亚洲杯首轮小组赛,伊朗女足球员集体未唱伊朗国歌曾引发热议(引用的视频)。
而在第二轮对阵澳大利亚 女足赛前,球员们则唱起国歌并行军礼(本条推文视频)。
报道称,在首战之后,伊朗安全机构联合足协及体育部门联系了多名球员的直系亲属,并向球员传达 警告:若在第二场比赛继续拒唱国歌或拒绝行军礼,或在澳大利亚寻求庇护并拒绝回国,其父母、 配偶或兄弟姐妹等直系亲属将被拘留。
查看原文

📝 引用推文:
伊朗女足国家队拒绝跟唱伊朗政权的国歌
3月3日,女足亚洲杯小组赛首轮,伊朗女足对阵韩国女足。
在赛前播放伊朗国歌时,伊朗女足全体球员保持沉默,没有跟唱国歌。
看到这一幕,场外的伊朗队主教练露出会心一笑。
查看引用原文
近日,法国巴黎。生活在法国的伊朗裔女性在接受采访时说:
“每当我再次谈起,依然难掩激动。六岁时,我就因为露出一截脚踝而被逮捕。
这意味着没有工作的权利;意味着如果你被强奸,错的是你。这意味着会因为任何琐事而被处决。伊朗是世界上处决女性最多的国家之一,也许就是第一。
在伊朗,如果你是处女且被判处死刑,你会在伊斯兰共和国的许可下遭到强奸,因为法律禁止处决处女。”

“在伊朗,你必须戴头巾。如果不戴,他们就会把我们关进卡车里。这太疯狂了。在抗议期间,我们甚至无法领回女性的遗体。后来我们后来才知道,他们在监狱里对她们实施了侵犯。”

“在伊朗做女人,意味着你什么都不是,你谁也不是。这就是压迫,就像肩膀上扛着千斤重担。你会为自己的身份感到羞耻,没有权利拥有身份,甚至没有权利作为一个‘人’存在。”

“伊朗女性没有权利表达自己,没有权利说话,甚至没有生存的权利。这是一个杀人的政权,它不允许我们正常、和平地生活。”

“我们没有权利随心所欲地散步,没有权利穿自己想穿的衣服。我们没有权利让头发露在外面。”
查看原文
“不知道国货还不知道国人吗?”
3月8日,山西运城。一网友曝光万荣县汇源果汁厂用腐烂的水果制作果汁,并且苍蝇横飞。
网友回复:“之前老是吹汇源,什么国货,百分百果汁,结果我一喝就不舒服” “不知道国货还不知道国人吗”
查看原文
3月8日,安徽堰口镇。网友反映称,他们一家持有合法的建房手续,却在施工过程中遭到村干部和当地“村霸邻居”的阻挠,对方以各种理由索要钱财,否则不允许继续施工。

该网友表示,去年为了顺利建房,他们曾给“邻居”4000元,又给了村干部800元。可房子建成后,今年3月,村干部又再次向他们索要钱财。

网友称,他们建房手续齐全,且全村村民都已签字同意建房,但仍遭到村镇干部联合刁难和敲诈。他无奈表示:“我们是合理合法盖房子,不是你们这帮人的提款机。”
查看原文
近日,深圳市龙岗区人工智能(机器人)署发布《深圳市龙岗区支持OpenClaw&OPC发展的若干措施(征求意见稿)》,提出多项扶持政策推动相关产业发展。
措施包括:支持平台免费提供OpenClaw部署服务,对贡献关键代码、开发产业技能包及具身智能应用项目最高补贴200万元。
开放低空、交通、医疗等公共数据并减免使用费用,数据服务费用最高给予50%优惠。实施“OpenClaw数字员工应用券”,企业采购或自建智能体解决方案最高补贴200万元。

同时,龙岗区还将对智能制造、智慧政务、智慧园区、智慧医疗等领域的示范应用项目给予最高100万元奖励,并对区内AIGC企业调用国内头部多模态大模型的费用给予30%补贴,单家企业每年最高100万元。
查看原文
3月3日,福建。一名网友将整理的各个电子厂避雷名单分享给大家,帮助各位求职者们避雷踩坑。
查看原文
Media is too big
VIEW IN TELEGRAM
Back to Top