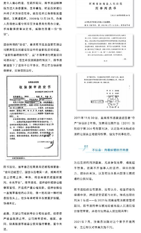
73岁民营企业家陈书法控诉:返乡投资,竟遭到县政府以刑夺产。

2005年,河南汝南县为了治理污河,邀请河南企业家陈书法回乡投资。
陈书法自掏腰包一个亿,把臭水沟变成了生态公园。
按照协议,政府用土地抵扣工程款。

陈书法拿到土地后,因资金不够,于是找了几个企业一起联营开发。

2009年,汝南县公安局以非法转让土地使用权等罪名,两次刑事拘留。

蹊跷的是,就在第二次取保候审的当天,陈书法被迫签了一份协议。上亿元的拆迁、基建投资、未收楼盘全归县政府所有。县政府只承担约3千万的债务与款项。

对此,陈书法控诉:县政府用不到3千万的纸面资产,轻松抢走我上亿元的房产项目。

签完协议后,陈书法赶紧离开了汝南。

2011年,法院判他定罪免刑。

直到2021年,上级法院发现,该案办案程序严重违法。

2025年,经过再审,法院最终改判陈书法无罪。
当年的联营开发被认定为合法,目前陈书法的国家赔偿申请已被受理。
查看原文
3月20日,山东,一位博主采访进城务工的农民工。
博主询问:“今天找到工作了吗?
工人回答“找到了。
“挣了多少钱?
工人回答“200多块。”

该工人租住在附近群租房内,月租金300元,刚从菏泽过来,自己是木工,每天4点半起床前往劳务市场找活。

博主跟随其进入住处,只见过道狭长昏暗、铁门封闭、地面有水,一间间小房密集分布,环境逼仄,被形容“像老鼠洞”。公用卫生间距离远且脏,水管常年不关以防结冻。
屋内仅有花生油、小白酒、方便面和几件换洗衣物。床上满是灰尘。

博主询问工人“去年挣了多少钱?
他回答”“没挣钱。”
“那今年怎么又来了?”
“比在家强,家里没活。”
面对“孩子都成家了为何还出来打工”的提问,工人只是淡淡地回答“没钱”。
查看原文
Media is too big
VIEW IN TELEGRAM
“中国没有生活,只有工作”
3月22日,网友转发一位外国企业家评价中国“996”:早9晚9、一周6天,“只有工作没有生活”。他称无意批评,但强调应平衡工作与生活,希望企业让员工真正发展。
视频发出后迅速引发网友们的共鸣,评论区甚至有网友表示“996”算好的了,我们“777”早7到晚7,有事只能请假。还有的网友表示,“996”算好的了,之前在广州进厂都是“897"(早上八点到晚上九点,一周上七天)。
查看原文
3月22日,山西晋中。李先生反映称,他被 荣复军人精神病院 污蔑患有精神分裂症,并被强行送医治疗,期间服用的药物导致他的身体长期不适,大脑无法思考。

李先生还称,医院让自己刷医保住院,住院三个月花了三万多元。自己出院后,医院还威胁:“把你的身份做成精神病人
查看原文
Media is too big
VIEW IN TELEGRAM
3月22日,江苏。一名初中女生只因将房门反锁,便遭到父母的指责。父母不断踹门并敦促她快点打开房门。

女生崩溃哭喊道:我现在不想打开,你们为什么一点时间和空间都不愿给我。我是个人,我有自己的需求,我只想一个人静一点。

父亲继续踹门,大喊:“把门打开,把你的手机平板拿给我”

评论区不少网友反映相同的情况,有网友说:“你的门还有锁,我的门连锁都没有”
还有网友说,父母的摄像头就对着自己的床头。
查看原文
Media is too big
VIEW IN TELEGRAM
3月22日,一名来自河南的女子,讲述自己买到烂尾楼的经历,字字泣血。

女子称,2019年,在“周围人纷纷买房”的氛围影响下,,她在郑州购买了“名门翠园”小区的房子,该楼盘当时是网红楼盘,那时候想要心仪的楼层,甚至还要找黄牛帮忙。

然而到了年底,她逐渐发现项目施工进度异常缓慢,工地仅完成主体框架。
此后,情况未见好转,直到2021年,她才无奈接受开发商资金链断裂、楼盘烂尾的事实。

目前该楼盘已经烂尾了6年,工地每天只有两三个工人表演式复工,公寓只有40年产权,按照这个进度,可能需要400年才能交房。
她表示:我只有几十年的日子,不知道还能不能活到交房的那一天。

后来女子因为和其他业主一起拉横幅、上访维权,有一天接到了父亲的电话,父亲说:派出所让我转告你,如果你继续发布不良言论,影响社会安定,会拘留你。

女子表示:如今我钱房两空,还要继续还贷款,直到2022年郑州红码事件让我意识到,我们这群生活在底层的蝼蚁只能任人拿捏,而他们全都高高在上,沾亲带故,根本告不倒他们....
查看原文
Media is too big
VIEW IN TELEGRAM
3月22日,广东深圳。一名男子称,他已经接受过好几次反诈教育了,但名下的工商银行卡近期仍被冻结了三次,原本20万的额度也被限额至1万。

银行工作人员称:冻结和限额是大模型判定的,比如快进快出,都有可能触发风控。我们可以解冻和恢复额度,但需要您提交20万元的资产证明,以及社保缴费记录,我们这么做是为了您的安全。
查看原文
Media is too big
VIEW IN TELEGRAM
3月21日,科技博主“BiGDONGDONG”发朋友圈称,其运营了10年的B站账号被无故永久封禁,并且无法解封。他表示最新一期视频是三星S26U的评测视频,并且回看过往视频也未发现有任何违规的地方。 客服也未能说明具体被封禁的原因。

对此有网友猜测,可能是被三星举报了,但也有人提出不同观点,指网上有很多人喷三星的,也没见过因此被永封的。

也有人猜测,永久封号可能和他曾经介绍过esim、软路由有关。
查看原文
3月21日,一名外卖小哥爆料称,上海“阿里王·椒盐牛蛙”餐厅的后厨环境令人作呕。
根据视频显示,地面上随处可见烟头,墙壁和地面都是污垢。

一名博主说:“我想问一下国外的朋友,如果你们点外卖点到这种店,向有关部门举报的话,会怎么处理餐厅和老板。

一名在美国留学的网友称:“有的,每次卫生状况检查,垫底的都是中餐馆”

另一名在韩国留学的网友说“在这边吃麻辣烫吃出个皮筋举报的话,直接关门一个月”

“我老公在法国自助餐厅工作过,他说后厨比家里的冰箱还要干净,卫生局比较容易盯上中国人的餐馆”
查看原文
Media is too big
VIEW IN TELEGRAM
此前,脉脉上一位顺丰员工发帖称,他入职顺丰从事项目管理的岗位,并且自己什么都不会,但主管们十分耐心,手把手进行指导。

入职一段时间后,主管请他吃饭,并询问是否愿意转岗做开发。该员工坦言自己几乎不会写代码,但主管表示可以从零培养、慢慢学习。随后,他转岗后端开发,开始学习Java。当时他还感慨称:“我什么都不会,大厂对校招生这么宽容。”

3月21日,这名员工再次发帖称:“23应届被裁,顺丰科技,入职项管,被迫转后端开发,然后考核不通过,以此为理由,要求解除劳动合同,研发主管说无论主动离职,还是被动,都没有补偿,让早点走”

有网友表示,一举两得,既完成了校招指标,又完成了末位淘汰指标。
查看原文
3月21日,东营市左宁化工厂入口处的标语写着:“进入厂区请放弃你的一切自由”
查看原文

📝 引用推文:
网友投稿
11月28日晚,广西钦州。
广西恒逸新材料有限公司新装标语:进入厂区,请自觉放弃一切自由。
查看引用原文
3月20日,深圳光明区实验学校“中考百日誓师大会”现场,学校让女学生们踩着男生的肩膀爬上两米多高的围墙。

网友们表示,这是釜山行吗?举办这样的活动有什么意义呢?
还有网友认为,这太危险了,如果发生踩踏摔伤事故怎么办。
查看原文
Media is too big
VIEW IN TELEGRAM
近日,B站有人发布 《熊出没》的“八九 六十四”片段。
引发一网友冲塔,发布天安门六四事件评论
查看原文
Back to Top