【李老师不是你老师】官方电报
3 days ago
4月2日,政法委书记陈文清,在辽宁调研时说:要掌握风险隐患人群动向, 紧盯婚恋家庭、邻里关系、山林土地等突出矛盾纠纷,严防发生极端案件,确保国家安全、社会安定、人民安宁。
查看原文
3 days ago
4月2日,江苏省常熟市华翔汽配件厂。工人们的罢工维权仍在继续。
查看原文
📝
引用推文:
3月28日,江苏省常熟市华翔汽配件厂。工人聚集维权。
工人反映:公司为试图以“零赔偿”的方式辞退员工,并通过各种手段逼迫员工自行离职。
此外,公司发布的相关公告未加盖公章
员工认为,公司此举属于变相辞退,目的是逃避依法应支付的经济补偿。
查看引用原文
3 days ago
4月1日,国台办发言人张晗:我们在食品安全上坚持人民至上、生命至上,在瘦肉精问题上坚持最严格的食品安全标准,严禁任何含瘦肉精的猪肉进口,切实保护人民生命安全和身体健康。
网友评论:“一本正经的说大实话”
查看原文
3 days ago
#赛博信访局
#北京欢迎你
,但是西城区永定门西街甲一号并不太欢迎你来上访
查看原文
赛博信访局
北京欢迎你
3 days ago
4月3日,国内报道,“天龙三号运载火箭升空后火箭飞行异常,飞行试验任务失利”
官媒仅用“失利”二字便草草带过。
而美国载人绕月飞船的马桶坏了,媒体足足用了近2分钟的时间来调侃。
网友评论:“天龙三号虽败,但是马桶没坏” “天龙三号基本爆炸”
查看原文
3 days ago
4月1日,江苏苏州。一名从追觅流水线提桶跑路的男子,喊话董事长俞浩:你有没有把我们流水线上的工人当人?你在飞书上说要请所有员工喝30元的奶茶。可实际上,产线工人只收到了10块钱都不值的两瓶小甜水,并且还有一半的人没有领到。
男子还称,只因为自己干得快,就要一个人干两个人的活。虽然日薪220元,但厂里不包吃住,每天除去吃饭和住宿的成本后只剩下180元,并且每天早上6点半就要起来等厂车,晚上下班了还要等到8点50才能坐上厂车,回宿舍都9点20了。
视频发布后,第二天男子表示:“我现在有一点害怕,有好多陌生电话,我一个都不敢接”
查看原文
0:00
Media is too big
VIEW IN TELEGRAM
3 days ago
4月3日,张雪在社交平台发布视频称,将拍卖夺冠赛车的复刻版,拍卖的所有款项将捐给嫣然天使。
此前,企业家陈光标曾提出将一辆价值1300万元的劳斯莱斯赠予张雪。对此,张雪回应称,希望将该车以八折价格出售,并将所得款项同样捐赠给嫣然天使基金。
查看原文
📝
引用推文:
3月31日,中国摩托车制造商“张雪机车”在WSBK双回合正赛中夺冠。
据悉,张雪用整整20年,把一个“初中生造大排量摩托”的荒诞梦想,变成了一个估值10.9亿元的商业奇迹。
媒体纷纷报道:中国摩托,创造历史!张雪机车打破了杜卡迪、雅马哈等欧美日品牌长达数十年的垄断!
查看引用原文
0:00
Media is too big
VIEW IN TELEGRAM
3 days ago
4月2日,广西壮族自治区南宁市,一名卖拖鞋的小贩拍下城管“0元购”自己摊位
查看原文
3 days ago
近期,网友纷纷发布视频质问“杨兰兰到底是谁”。
但这些视频发布后,评论区无一例外均被清空。
查看原文
📝
引用推文:
4月1日,有博主发布关于杨兰兰的新闻,随后视频被删,博主表示:“杨兰兰”三个字已经成为敏感词、禁词了,不能讨论和评论。”
另一名网友在抖音上发布一张杨兰兰的照片,结果被平台以“涉及泄露他人隐私”为由限流。
还有一些提到杨兰兰的视频,即便没有被删除,也被清空所有评论。
查看引用原文
3 days ago
4月2日,广西壮族自治区南宁市,一名卖拖鞋的小贩拍下城管“0元购”自己摊位
查看原文
3 days ago
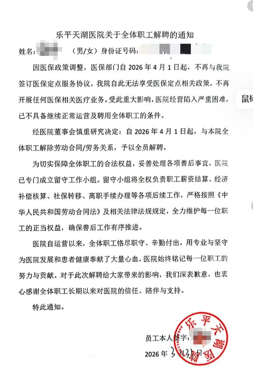
江西乐平市一医院发布通告,解聘全体职工。
3月31日,乐平天湖医院通告称:因医保政策调整,医保部门自2026年4月1日起,不再与我院签订医保定点服务协议,我院自此无法享受医保定点相关政策,不再开展任何医保相关医疗业务。受此重大影响,医院经营陷入严重困难,已不具备继续正常运营及聘用全体职工的条件。
经医院董事会慎重研究决定:自2026年4月1日起,与本院全体职工解除劳动合同/劳务关系,予以全员解聘。
查看原文
Before
After
Home
Powered by
BroadcastChannel
&
Sepia