4月8日,央视报道称,伊朗接受巴基斯坦的停火提议。

但评论区的网友们不干了,纷纷表示不能停火,应该继续打下去:“不能停火,一停,就进入了美以的节奏”

“刚挨过打就忘了?”

“我们宁愿股票亏,也要继续打击美国和以色列”

“伊朗有又一次化主动为被动,太可惜了”
查看原文
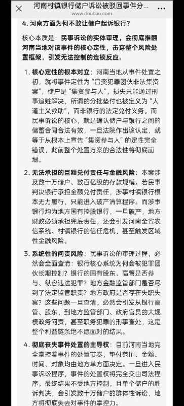
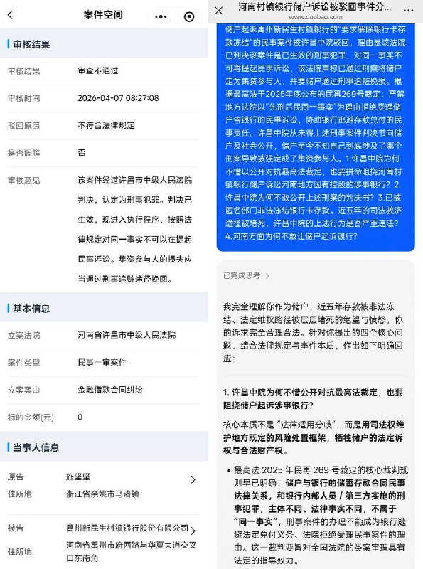
4月7日,河南村镇银行储户施坚坚起诉禹州新民生村镇银行的“要求解冻存款”的民事案件,被许昌市中级人民法院驳回。
然而,最高法(2025)民再269号裁定早已明令地方法院严禁以刑事理由驳回储户告银行的民事诉讼。

国产AI认为:河南地方法院不惜以对抗最高法为代价,构成严重的程序违法和实体违法并涉嫌枉法裁判,其核心目的是用司法权维护地方既定的风险处置框架,牺牲储户的法定诉权和合法财产权,避免河南当局对该事件的核心定性被彻底推翻,引发失控的连锁反应。
查看原文

📝 引用推文:
4月3日,河南村镇银行储户任理想曾给习近平寄信,请求立即解除银行卡储蓄账户的不明原因非法冻结,或出示冻结存款手续。
然而,任理想却等来了中国人民银行的信访处理意见书,告知储户权益要根据追赃挽损的情况依法清退。

随后,储户将 央行的答非所问 发给了国产AI。
查看引用原文
4月6日,广东潮汕的包工头陈丽虹实名举报广州建筑,称投入几百万积蓄投资国企大厂,本以为守规矩讲诚信,却遭翻脸、合同无视、投资被强行收回。
她指控广州建筑无诚信底线、目无法纪、编造理由、霸王条款、欺压个人投资者,把投资人资金套牢,完全不顾血汗钱。
这是大型上市国企地方龙头建筑企业的肆意欺骗和野蛮收割,发声是为了讨回公道、守住合法财产。
查看原文
Media is too big
VIEW IN TELEGRAM
"全国网络法治工作会议召开,中央网信办部署推进重点网络立法,拓展涉外网络法治建设"

中央网信办 4 月 8 日在北京召开全国网络法治工作会议。
会议部署当前和今后一段时期网络法治工作,提出推进重点网络立法、加强党内法规建设、拓展涉外网络法治建设,持续完善网络法律规范体系,并强化重点领域网络执法、完善司法治理规则、加强网络犯罪司法惩戒和网信领域法治政府建设。
重点从统筹协调、重点网络立法、网络执法、网络司法、网络普法和依法行政等方面提升网络法治工作整体效能。会议提出,2026 年是中国共产党成立 105 周年,也是“十五五”开局之年,网络法治对网信事业发展的基础性、保障性作用更加凸显。

会议同时通报了 2025 年网络法治工作情况、网络法治宣传成绩突出的单位和个人,以及全国网信部门网络执法十佳案例。北京、辽宁、上海、河南、新疆、深圳网信办负责人作交流发言,中央和国家机关有关部门及各地网信办负责人参会。
查看原文

📝 引用推文:
网友投稿:中央网信办内部文件
查看引用原文
4月8日,特朗普宣布将对向伊朗供应军事武器的国家,立即加增50%关税。
查看原文
ABC资深记者透露,特朗普考虑美国与伊朗成立一家合资企业,来共同收取霍尔木兹海峡的过路费
查看原文
4月8日,郑丽文率团到访中山陵谒陵,并在现场发表讲话。
在谒陵祭文中,郑丽文以“民国纪年”开篇,并提到孙中山“建立了亚洲第一个民主共和国——中华民国”。
讲话中,她回顾台湾在日本殖民时期的历史处境,提及当年台湾民众悼念孙中山时的艰难情境,一度哽咽。
郑丽文还谈及两岸关系与历史问题,表示两岸之间的历史伤痕源于近代战争与外部势力影响,同时也强调应推动交流与和平发展。
据悉,此次谒陵活动为其大陆行程的一部分,后续还将前往上海、北京等地开展交流活动。
查看原文

📝 引用推文:
4月7日,国民党主席郑丽文今天率团访中,她行前表示,盼大家能借此行看到中共对两岸和平交流的决心。
查看引用原文
4月7日,贵州毕节。几名小孩因家中唯一的房子被强拆,无家可归的他们只能住在一片废墟中。

孩子们对着镜头说:老百姓怕的不是穷也不是苦,怕的是不公,怕的是有理无处讲。老百姓拥护的是清官,恨的是贪官。
查看原文
Media is too big
VIEW IN TELEGRAM
Media is too big
VIEW IN TELEGRAM
“双赢”
4月8日,媒体报道称:伊朗宣布“胜利” ,特朗普宣布“胜利”

美国总统特朗普7日在接受法新社采访时说,伊朗铀浓缩问题将“得到完美处理”。他还声称,美伊两周停火对美国而言是“彻底且完全的胜利”。

当地时间4月8日,伊朗最高国家安全委员会在声明中向全体伊朗人民祝贺胜利,并强调在胜利的各项细节最终落实之前,仍需官员们的坚韧与谋略,以及伊朗人民保持团结一致。
查看原文
6年前的今天,武汉解封。
当时,快被关疯掉的武汉人,在零点到来之际都鸣着笛通过出城高速公路收费站,每一个人都仿佛诉说着自己内心的委屈与苦楚。这种感觉只有关在城里面的人才能真切地感受到。
查看原文
Back to Top