4月8日,广西,超威电池公司。
有员工曝光,疑似员工被要求在体检前 服用 排铅药,导致体检结果不符,后续难以维权。

员工还曝光,企业为节约成本长期不开启环保设备,让工人长期处于处于含铅环境中作业。
查看原文
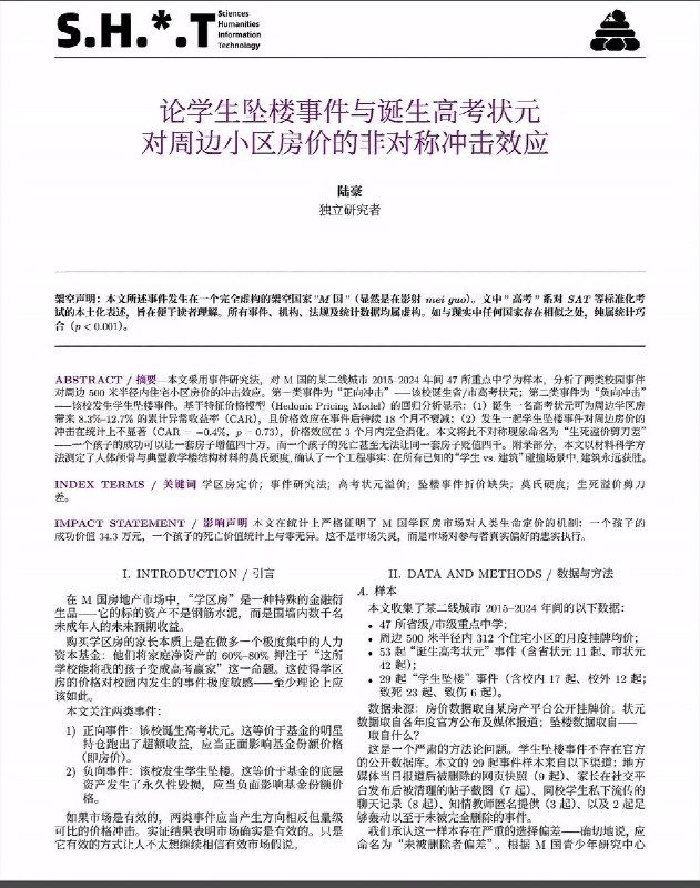
4月7日,来自广东的一网友,在shit期刊上发表一篇论文《论学生坠楼事件与诞生高考状元对周边房价的非对称冲击效应》

文章称,如果一所中学出了一个高考状元,周边的学区房会暴涨34万;但如果这所学校有学生跳楼了,房价会跌0。

作者指出,家长倾其所有买的学区房,在经济学本质上,根本就不是钢筋水泥,而是一支押注孩子能赢的人力资本基金;押注这所学校能将我的孩子变成高考赢家这一命题。

对于学期房来说,最敏感的两个事件第一个就是,该校产生了状元,第二个就是该校有学生坠楼。

作者围绕这两件事对学区房定价展开了研究,但结论非常讽刺:一个18岁少年的成功,能让一套他从未踏足过的房产增值12.7% 也就是34万。但一个孩子的死亡,对于房价的负向冲击,甚至在统计学上根本就不显著,连4000快的贬值都做不到,只需要3个月,就能被市场完全消化。

更荒诞的是悲剧引发的恐慌抛售,甚至给了那些炒房客低价入场的机会。导致一年后房价甚至稍微上涨。这在经济学里叫做流动性冲击。

更讽刺的是作者提出了一个词,叫“未被删除者偏差”因为状元的消息铺天盖地。而这29起坠楼事件你却找不到一点消息,只能从一些被删的网页快照和聊天记录里面扒出来。

在中国,学区是资产,学生是耗材,资产会被写进报表,但耗材用完即止。

作者在最后的致谢中表示:我用这29个曾经会笑的孩子证明了这个世界,根本就不在乎他们的死亡,在成功面前,生命的不幸被无情抹零。希望我们都能从这种把人异化成数据的疯狂评价体系里,解脱出来。
查看原文
4月8日报道,广州总工会发布2025年薪酬,其中外卖员平均薪酬15.2万元;快递员11.71万元。引发评论区群嘲。

网友们评论:“送了1年外卖还清了1000万债务,还在广州买了10套房子”

“在广州送两年外卖还清了500万债务,还在广州买房,又全款拿下一辆保时捷卡宴”

“一单3块钱,一天稳定跑200都难,不包吃住,一切自己承担,还一年15万”
查看原文
4月7日,江苏苏州。一名阿姨称,她在加油站工作,当天来了一辆挂着南通车牌的奥迪车过来加油。

阿姨说,她听到对方说加满,加完后一共650元。但司机说“我加的是200,我只付200快钱”

期间车内另一名乘客说:“你知道我爹是姑苏区的谁谁谁吗?我们只支付200元”

最终在一番协商后,对方付了500元,阿姨赔了150元。阿姨哭着说:我满头白发,还有儿子要养,我不知道你的爹是什么官员,我上个班容易吗?
查看原文
Media is too big
VIEW IN TELEGRAM
近日,山东滕州。一名白天上班,晚上跑代驾的男子说:现在代驾太卷了,赚不到钱,就算全职干15个小时一个月也只能赚5-6千元,还不如找个班上。

男子说,以前经济好的时候,大家都出来吃饭,单子多,单价也高,一单能赚40元,而现在一单只能赚20元。

至于为什么晚上还要出来跑代驾,男子说,因为财政没钱,单位发不出来工资:“工资,养老保险,公积金全部拖着交,单位里有的人被拖欠了10个月的工资,而且拖欠数月工资的单位比比皆是”

男子还说,以前滕州靠房地产,但现在房地产行业不景气,财政也没钱,疫情期间,听说政府往里面填了100个亿。大家赚不到钱,也舍不得花钱,最终经济陷入了死循环。
查看原文
Media is too big
VIEW IN TELEGRAM
四川大凉山塔哈村小学,校长的工资只有1900元,每月还要靠家里人救济。校长除了要用微薄的薪水维持日常开销,还要给孩子们买生活用品,就连他身上穿的衣服都是爱心人士捐赠的。

暑假的时候校长还要外出打工,校长说,他不后悔,自己来公益支教就是来奉献自己的。

网友们表示:这不是一件好事,而是一个悲剧,为什么有的官员退休金上万,而这名校长的月薪只有1900元,为什么每年的感动中国没有他?政府不能出手吗?
查看原文
Media is too big
VIEW IN TELEGRAM
4月8日,王世坚讽刺郑丽文:上帝送给绿营的礼物。

王世坚说,在中共「拿刀掐在台湾脖子」之际,本应该举国团结、一致对外,国民党却向对岸招手,已经违背全体台湾人民的感情,「我只能说,郑丽文是上帝送给民进党最好的礼物」。

王世坚进一步提到,「不必怕统战,他统我们、我们也可以统他们」,但中共现在用刀掐在台湾脖子上,这时候就应该举国团结、一致对外,却去向对岸招手,就违背全体台湾人民的感情,要交流、互相观摩学习、互相统战的话,也要挑对时机。

谈及郑丽文访中行,王世坚说,她最错误的就是不该「哪壶不开提哪壶」,尤其这1、2年来,中共几乎每年派出上千架次飞机、船舰扰台,还一直跨越海峡中线,「我们已经忍耐到一个极限」,至少中共先缓一缓,发出和平讯息才有可能,怎么可能在共机、共舰环伺的时候访中?
查看原文

📝 引用推文:
4月8日,郑丽文率团到访中山陵谒陵,并在现场发表讲话。
在谒陵祭文中,郑丽文以“民国纪年”开篇,并提到孙中山“建立了亚洲第一个民主共和国——中华民国”。
讲话中,她回顾台湾在日本殖民时期的历史处境,提及当年台湾民众悼念孙中山时的艰难情境,一度哽咽。
查看引用原文
4月8日,国家体育总局游泳运动管理中心:近日,网络上出现针对全红婵 等跳水运动员的网络暴力、恶意攻击及不实信息,我中心对此高度重视,已第一时间与广东省体育局相关部门联合开展核查处置工作。
目前,广东省体育局二沙体育训练中心已向警方报案,我们坚决支持通过法律手段维护运动员合法权益,坚决抵制畸形“饭圈”文化侵蚀,不管涉及任何人,一经查实都将严肃处理,绝不姑息。

运动员是国家的宝贵财富,是体育精神的践行者与传播者,以任何名义对运动员及其家属进行恶意中伤、侮辱谩骂、传播虚假信息的行为,均已超过法律与道德底线。我中心坚决反对任何形式的网络暴力和人格侵害,坚决反对畸形的饭圈文化。
查看原文

📝 引用推文:
近日,全红婵采访自曝因为网暴导致抑郁后。
查看引用原文
甘肃省兰州市热心市民周禄宝,在新浪微博共发布了25多条微博,仅仅因为其中有几十条转发了甘肃农民工讨薪的微博,竟然被认定为寻衅滋事罪,竟然被量刑建议七年半且罚金五万元。

法庭上,周禄宝的辩护律师说道:或许对于你们这些吃皇粮旱涝保收的官员来说,五万块钱实在不值一提。但你们能想象吗?对于一位每月只有3500块工资且要寄给家庭3200块,每个月只留给自己支配300块钱的农民工来说,五万块不是小数。你们知道吗?即便是这区区的三百块钱,他还拿出了多少钱帮助过多少人?你们知道吗?这位农民工为了保住这份一年四季全天候工地看大门的工作,他六年都没有回家过过春节了。

当他的辩护律师讲到这些的时候,很多被告人眼圈都红了,但兰州市城关区检察院一位手指不停转笔的美女检察官竟然轻蔑地笑了。
查看原文
“文明执法,遥遥领先”
4月8日,江苏省,一名城管强行抢夺卖花小贩装花的塑料桶,尽管小贩苦苦哀求,其贩卖的鲜花连同塑料桶仍被一并带走。
查看原文
4月8日,浙江宁波,理想汽配城因搬迁引发争议,众多工人聚集在厂区,要求公司就安置、补偿等问题给出合理答复。
查看原文
Media is too big
VIEW IN TELEGRAM
Back to Top