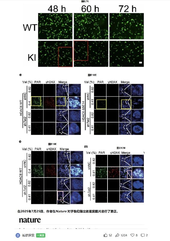
4月9日,多名博主曝光同济大学王平教授花费上百万经费写的nature论文,出现多处明显的造假。
查看原文
Media is too big
VIEW IN TELEGRAM
4月8日,一名博主呼吁官方严查樟木头收容所失踪人员下落。

博主表示,一些三无人员失踪至今仍无下落,一些人死亡,官方定性为“意外”樟木头内毒打、致死、失踪是常态。
博主推算,11年间,樟木头收容所死亡+失踪至少在数千人之间。而且收容所内部混乱、档案不全、假名登记、没有监控等等,被抓后家属很难找到人,人没了就说“已遣返”

评论区不少网民回忆当年在收容所的恐怖经历。:“我的初恋94年闯广东,一去再无音讯,其母受不了打击,不到三年郁郁而终”

“百万民工下广东,村村都有未归人”

“04年在东莞长安宵边,茅草地随时可以看到尸体”

“当时我被关在樟木头收容所,还看到5岁男童带着一个3岁妹妹,不知道他们后面是否出去了”
查看原文
4月7日,一温州电商人称,这几天有人打电话提醒我,说我视频里的话太直白,不利于社会和谐发展和稳定。

可我想说,看看这个社会现状,抢劫都不一定让我负资产,但是买房可以、银行可以、资本可以。就拿温州的物价来说,煤气160元一罐,毛猪的出栏价已经跌倒4快多一斤了,但市场上的猪肉还是16元一斤,市场上人工养殖的虾30元一斤,水果平均十几块一斤。就连西红柿都30多一斤。很少有蔬菜低于五元一斤的。

作为八零后,我们享受了时代的红利,可自从黑天鹅事件后,规则权变了,社会风向也在变,这才过去几年?民众普遍焦虑找不到方向,幸福感也在持续下降。普通百姓的收入全都在下滑,物价不降反涨,贫富差距也越来越大。
查看原文
Media is too big
VIEW IN TELEGRAM
郑丽文访陆期间,赖清德前往祭拜郑南榕。

4月7日,赖清德总统出席追思纪念会并致词。其中他强调,台湾现在有相当的民主成就,但面对来自中国大陆的压迫,虽然对和平要有理想,但不能有幻想,而和平必须要靠实力,和争取民主一样,和平不可能靠独裁者的赏赐,就能够得到和平。
查看原文

📝 引用推文:
4月8日,王世坚讽刺郑丽文:上帝送给绿营的礼物。

王世坚说,在中共「拿刀掐在台湾脖子」之际,本应该举国团结、一致对外,国民党却向对岸招手,已经违背全体台湾人民的感情,「我只能说,郑丽文是上帝送给民进党最好的礼物」。
查看引用原文
Back to Top