【李老师不是你老师】官方电报
9 minutes ago
4月6日,宁夏同心县河西镇 菊花台村(原里街村) 。村民聚集维权。
村民反映:村里8000多亩集体土地因光伏项目被“以租代征”占用,还被认定为国有土地,涉及1.5亿元巨额补偿款。
上千名村民三年至今未拿到补偿,而相关方称补偿款已拨付。
查看原文
39 minutes ago
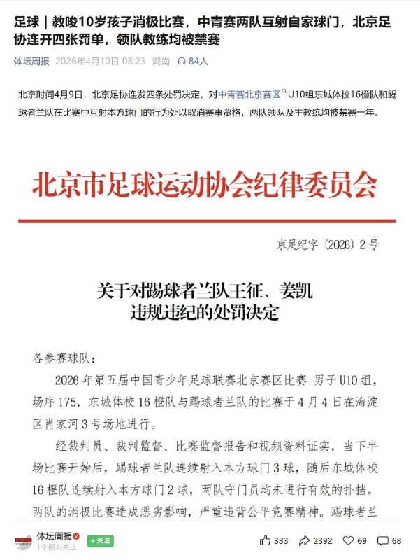
教唆10岁孩子消极比赛,中青赛两队互射自家球门,北京足协连开四张罚单,领队教练均被禁赛
4月9日,北京足协连发四条处罚决定,对中青赛北京赛区U10组东城体校16橙队和踢球者兰队在比赛中互射本方球门的行为处以取消赛事资格,两队领队及主教练均被禁赛一年。
网友们表示:“10岁就开始踢假球了,中国足球还有希望吗?”
查看原文
an hour ago
4月5日,重庆市綦江区隆盛镇石梁村。村民反映 :变电站工程施工已两个月,占地赔偿款迟迟未发,村民聚集要求尽快解决补偿问题。
查看原文
2 hours ago
4月10日,湖南省长沙市岳麓区观沙嘉园,观沙嘉园三期的业主们集体前往观沙岭党群服务中心堵门维权。业主反映拆迁安置房长期未能分配。
查看原文
Before
After
Home
Powered by
BroadcastChannel
&
Sepia