加拿大多伦多,当地时间4月11日晚,多名「中国行动」@china_action 全球投影和平抗议小组的志愿者在中国驻多伦多领事馆投影。这是中国行动「愚人节系列投影」的其中一站,亦是投屏行动在加拿大的首站。

志愿者在整个投影过程坚持文明、和平、非暴力原则,投影未受到中国领馆人员干扰。

投影图片揭示中共「一国两制」谎言,中共当局在1984年12月与英国签订《中英联合声明》,其核心为「一两兩制」方针,承诺香港主权自1997年7月移交北京后,其社会、经济制度与生活方式等50年不变,保障人权自由,並将其纳入香港《基本法》中

但仅在20年后,中国外交部宣称:「中英联合声明」不过是一个「历史文件」,不具有任何意义。

此后中共开始渐趋使用暴力手段打压香港言论自由、法治空间。于2020年6月底推出并实施香港版《国安法》,彻底撕碎其「港人治港」承诺,将香港置于北京黑手之下。

中国行动「愚人节系列投影」从3月31日晚启动,均采用统一的视觉结构:以中共官方话语为标题,配以解构该话语的讽刺图像,揭示口号与现实之间的落差。所有作品底部均标注”#全民反抗运动"标签。
查看原文
网友投稿:4月9日凌晨,广东省广州市一中学生坠楼,家长维权视频又遭全网下架
查看原文
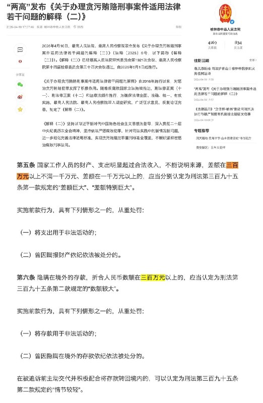
网友投稿:5月1日起,施行的最高法、最高检《关于办理贪污贿赂刑事案件适用法律若干问题的解释(二)》明确:

中国内地的巨额财产来源不明罪的立案/定罪标准,将由原先的“30万元” 提高到“300万元”。

也就是说,5月1日后,30万-300万的差额,将不再构成“巨额财产来源不明罪的立案/定罪标准”。

网友热评:这个法案又“保护”了一大批贪赃受贿的干部。
查看原文
自战争爆发以来,美国军舰首次穿越霍尔木兹海峡。

4月11日,据Axios消息,几艘美国海军舰艇于周六穿越了霍尔木兹海峡。此次行动并未与伊朗协调。这是自战争爆发以来,美国军舰首次穿越霍尔木兹海峡。

消息人士称,此次行动旨在增强商船过境的信心。与此同时,印巴双方在巴基斯坦启动了和平谈判。

据伊朗官方媒体报道,伊朗政府称此次行为违反了停火协议,并威胁要攻击这些船只。但显然最后没有袭击。
查看原文
4月11日,翡翠台报道:张敬轩表示“对过去无知言行感到懊悔,已深刻反省,主动申请参加保安局项目,将带年轻人北上交流,让他们亲眼见证国家的繁荣昌盛和进步”。
查看原文

📝 引用推文:
4月11日,港媒报道:曾支持“占中”、和黄秋生一起合唱《问谁未发声》的歌手 张敬轩,将担任香港保安局为反修例运动中被捕但未被检控的年轻人推出的“正向引导”项目导师。

《问谁未发声》是一首粤语歌,改编自《悲惨世界》的《Do you hear the people sing》。
查看引用原文
Media is too big
VIEW IN TELEGRAM
4月10日,一位离开学术圈的历史学博主,吐槽中国学术圈怪像。

博主称,中国学术圈:唯学历、唯资历、唯奖项、唯帽子。

申报课题其实就是对知识份子招安。你想要拿到一个社科项目,就得想方设法去迎合上面的想法,最终产出的东西都是学术八股文。现在大家都在搞课题和论文,而且只看数量,不看质量。

这导致现在的学者在自我介绍时,会普遍介绍自己在权威核心期刊上发表了几十上百篇论文,但是几乎不提自己有什么代表作。因为他们也明白,自己写的东西没人看。

而且现在的学者都在巴结编辑,为了以后发论文方便。现在的学术圈,编辑就像老爷i一样被人供着。

此外,因为财政紧张,学者需要自己到外面为课题谋求经费,如果搞不到经费,学者需要自己给自己发工资交社保。博主说:“这个现象以后会越来越多”

博主表示,学术圈就是让人忙起来,这样好治理。有的领导知道自己平庸,没有创造力,但是他也不希望新人能写出像样的东西。我们的社会就像一个高速旋转的轮子,但轮子压根就没有贴地,只是一味的空转“折腾啥呢?”
查看原文
Media is too big
VIEW IN TELEGRAM
“中国的孩子们因为爱泼斯坦档案而认为美国人吃人”
4月11日, 一名美国游客在中国一个偏远山村遇到几名小男孩,孩子开口就问“美国人是不是吃人肉”把这名美国游客弄得一脸尴尬。他无奈用中文向孩子们解释:“我和你们一样”

孩子们接着问:美国有萝莉岛,爱因斯坦(爱泼斯坦)不是吃人肉吗?
查看原文
近日,两名博主讲述东莞樟木头收容所的悲惨回忆。

第一名博主说,那时候你上街没有暂住证,直接拉到收容所,有的人被遣返,有的人失踪至今仍了无音讯。

有天晚上和朋友在影院看电影,突然联防队的人进来查暂住证,幸运的是轮到自己的时候,卡车上已经装满了人,于是逃过一劫。他们并不在乎你有没有暂住证,他们在乎的是能不能拉满一车人。

还有一次,朋友掏出暂住证在联防队员面前得瑟:“你看,我有暂住证哦~”这时对方直接一把撕掉朋友的暂住证,说:“你现在还有暂住证吗?没有的话请上车”

另一名博主说,当年他在樟木头待过14天,期间遭到毒打,就算你有暂住证,为了完成抓人指标,他也会撕掉你的暂住证。
查看原文

📝 引用推文:
4月8日,一名博主呼吁官方严查樟木头收容所失踪人员下落。

博主表示,一些三无人员失踪至今仍无下落,一些人死亡,官方定性为“意外”樟木头内毒打、致死、失踪是常态。
查看引用原文
Media is too big
VIEW IN TELEGRAM
4月10日,一名母亲连线一位心理咨询师。她哭着说:“女儿现在高二了,这么关键的时候居然给我出这个幺蛾子(抑郁症) 你说我怎么能不着急!我含辛茹苦的把她养大”

心理咨询师问道:“你觉得你自己有问题吗?”

母亲回答:“我有什么问题啊,我就算有问题,也是被她给逼的”
查看原文
4月10日,媒体《正面连接》采访了七位处于规培生阶段的年轻医生,他们平均年龄31岁,普遍经历连续的夜班、糟糕的身心状态、医患冲突、科研内卷和降薪。

报道称,近三成规培生每月收入在1000元以下。我国27.7%医务工作者可能存在抑郁倾向,其中医生抑郁得分最高,初级医务工作者显著高于高级医务工作者。
2024年4月,做了两年住院医师的骆军被确诊为重度抑郁,她所在的产科,至少有三名一线医生患有抑郁症。

挨“上级”骂、被所有人骂,是年轻医生遇到的常事。谭璐在某一线城市就读临床医学博士,进入医院工作的第一天,还不会使用医嘱系统,她描述整个学习的过程就是:“干,干错,被骂,再改,再被骂。”
上海某医院重点科室工作的临床博士王越卓称,作为团队中唯一的年轻医生,他需承担查房、开医嘱、文书填写等大量基础性工作,几乎无暇参与手术学习。医师聚集地“丁香园”曾发布一项调查,有50%以上的住院医师,平均每天用于写病历的时间达四小时以上。

此外,他们还要负责最基础的医疗处置,比如住院部里的:开药、插管、骨穿、透析;门诊里的:在深夜的急诊室里取出扎入患者脚底的几片碎玻璃,这项工作需要耐心与技术,只收费几十元,医生只能得到几块钱操作费。

为了完成上述种种工作,年轻医生们不得不超时上班。我们的七位受访者,每天工作时长都超过12小时,最多会达到15小时。他们很难按时吃饭,如果要进手术室,上厕所也变成奢侈的事情,往往一憋就是一两个小时。

医疗人才竞争加剧也成为突出问题。数据显示,头部医院新聘医生中博士比例已超过70%。年轻医生若想晋升,往往需要投入大量时间做科研,而临床技能积累却因此受限,形成“会写论文但临床经验不足”的困境。

由于不堪忍受降薪和压榨,许多医生不得不离开他们热爱的临床工作。丁香园的数据显示,三成医务人员都有明确离职想法,七成倾向转向非医疗行业,离职人群集中于急诊、重症等高压科室,以及1-3 年工作年限、初中级职称群体。
查看原文
后续:4月11日,西乡塘区综合行政执法局通报:4月9日晚整治占道经营时发现一流动商贩违规占道并存在安全隐患。执法人员依法劝导过程中,该商贩突然驾车加速驶离,执法人员随即上前管控,经劝导后车辆减速停下,未造成人员受伤。目前警方正在进一步调查处理中。
查看原文

📝 引用推文:
4月9日,广西南宁。城管执法,小贩们骑着三轮车仓皇逃离。然而其中一辆三轮车上,一名城管双手死死扒在三轮车上,小贩不断加速左右摇晃,试图把城管甩下来。
查看引用原文
4月11日,天津。一名博主在大学毕业后去送外卖。
他了用半个月的时间,搞懂了平台是如何利用算法精准拿捏、束缚、和压榨骑手,揭示了行业不为人知的一幕,以及骑手的生存困境。

博主说,他的同事每天跑单12个小时,每天送十一单即可完成平台的任务,完成每日任务可以得到7个积分,本周积分达到35分以后,下周送餐单价可额外奖励9毛,若本周送餐准时率达到97% 以上,每单还能再奖励0.35元,合计1.25元,有了这1.25元的奖励,骑手们往往都会自愿疯狂跑外卖,工作时长自然增加到了十几个小时。

不过另一名同行说:以前这1.25元本来就是算在单价里的,但现在又额外抽出来再补贴给骑手。我拿你的钱再奖励你,属于无中生有的奖励机制....

骑手们普遍不愿休息,有一个骑手已经连续三个月没休息。同事说,休息没有收入,会觉得亏了。
查看原文
Media is too big
VIEW IN TELEGRAM
4月11日,旅游博主苏女士反映,去俄罗斯旅游,做个飞机都能被区别对待!

苏女士称,他们一行人在俄罗斯机场排队办理值机被卡,工作人员说,需要等20分钟。苏女士质疑,会不会机场让俄罗斯人挑完机票后,把剩下的没人要的座位给我们。

苏女士和朋友还称,柜台对我们的态度很差,甩脸色。同一个航班为什么人家的机票都没问题,就我们三个中国人的有问题?

最后,所有俄罗斯人都值机完了,工作人员才喊他们过来值机,但对方表示:现在飞机上没座位了,只能改签明天的航班。

苏女士表示,我们提前五小时来机场,最后也没坐上飞机,找机场工作人员改签,没一个人愿意帮忙,万幸最后一有名工作人员愿意帮忙,成功改签“千万别来俄罗斯旅游,感觉非常不好!”
查看原文
Media is too big
VIEW IN TELEGRAM
4月11日,广东。一名土木行业博主说:建筑行业央企的业务人员,每天80%的工作都是为了给领导收拾烂摊子,或者应付检查。

博主称,你能看到,接触到的80%的报表,几乎都是假的!我们手里会留一个份公司真实的报表,然后给领导一份比较好看的报表。

领导一看到数据这么好看,之后公司会下一个大指标,比如说你们的分公司今年盈利点必须达到5个点。于是公司管理人员会手动调报表里的数据,比如调回款比例、调收入,以完成上面领导下达的任务。

报表各项数据调完后,会一级一级往上报,直到报到股份公司。博主说,我们的报表,整个数据都是假的,没有一项数据能和我们项目的实际情况对的上。只有每一个项目的商务部长手里才有真实的数据。
查看原文
Media is too big
VIEW IN TELEGRAM
近日,樟木头收容所引起网友的关注。

网友纷纷发帖回忆“樟木头收容所”的往事:有人称因无暂住证被关7天,只能用手抓饭、冬天睡水泥地,后又被送去劳动教养两个月。。
也有人说自己当年仅16岁,被关半个月,花600元才获释放。

还有网友呼吁彻查樟木头收容所的领导。
查看原文

📝 引用推文:
4月8日,一名博主呼吁官方严查樟木头收容所失踪人员下落。

博主表示,一些三无人员失踪至今仍无下落,一些人死亡,官方定性为“意外”樟木头内毒打、致死、失踪是常态。
查看引用原文
4月10日至11日,张定杰律师称已到济南,会见付女士家属并沟通案情。
案件由“披露案件信息罪”变更为“寻衅滋事罪”。该罪常被视为“口袋罪”,在他罪难成立时兜底。
先以披露案件信息罪立案后又变更,说明原指控立案时难成立。究竟是先有犯罪事实再立案,还是先抓人再补事实,不应混淆,关乎刑事办案基本逻辑与司法公正。
目前受委托,将继续会见与辩护。
查看原文

📝 引用推文:
2025年9月4日——2026年1月9日,山东济南育英中学学生家长付女士持续维权。她在视频中控诉,自己的孩子在学校遭受多次体罚和言语侮辱,甚至在家长面前也被老师辱骂。付女士强调,孩子并非因课堂纪律问题挨打,她整理了所有相关视频以证明孩子的清白,但因账号被屏蔽、视频易被下架,她不得不东躲西藏进行
查看引用原文
Back to Top