网友投稿:4月9日凌晨,广东省广州市一中学生坠楼,家长维权视频又遭全网下架
查看原文
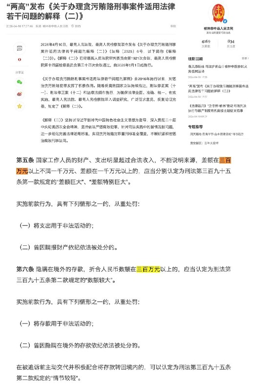
网友投稿:5月1日起,施行的最高法、最高检《关于办理贪污贿赂刑事案件适用法律若干问题的解释(二)》明确:

中国内地的巨额财产来源不明罪的立案/定罪标准,将由原先的“30万元” 提高到“300万元”。

也就是说,5月1日后,30万-300万的差额,将不再构成“巨额财产来源不明罪的立案/定罪标准”。

网友热评:这个法案又“保护”了一大批贪赃受贿的干部。
查看原文
自战争爆发以来,美国军舰首次穿越霍尔木兹海峡。

4月11日,据Axios消息,几艘美国海军舰艇于周六穿越了霍尔木兹海峡。此次行动并未与伊朗协调。这是自战争爆发以来,美国军舰首次穿越霍尔木兹海峡。

消息人士称,此次行动旨在增强商船过境的信心。与此同时,印巴双方在巴基斯坦启动了和平谈判。

据伊朗官方媒体报道,伊朗政府称此次行为违反了停火协议,并威胁要攻击这些船只。但显然最后没有袭击。
查看原文
Back to Top