特朗普在讲话中再次向所有伊朗爱国者喊话:继续抗议,尽可能接管政府机构,并记录下杀害者和施暴者的姓名……因为他们将付出巨大代价……我只想对他们说:援助正在路上。
查看原文

📝 引用推文:
1月13日,特朗普发文呼吁伊朗的爱国者们继续抗争,并表示,自己已经停止与伊朗政府谈判,美国的援助正在赶来。
查看引用原文
1月12日,荷兰海牙,伊朗驻荷兰大使馆前,反对哈梅内伊的民众在大使馆门口展示狮子山与太阳旗。
查看原文
Media is too big
VIEW IN TELEGRAM
2026年1月12日,一名母亲发视频反映:孩子就读河南滑县城关欧阳初中,因迟到被罚款数十元,造成心理压力;初二遭霸凌被殴打致鼻梁骨折,至今未妥善处理,15岁不愿上学。其曝光乱收费视频播放破百万后被威胁删帖。母亲在新加坡,孩子属留守儿童,视频发出后,校方多次骚扰并扬言起诉,证据齐全却无人探望,事件给孩子留下长期心理阴影。
查看原文
Media is too big
VIEW IN TELEGRAM
Media is too big
VIEW IN TELEGRAM
随着伊朗的全民抵抗运动持续进行
目前伊朗的官方货币汇率暴跌,目前1美元可以兑换1137500里亚尔。
查看原文
1月13日,伊朗安全部门宣称他们搜查到两名"暴乱分子",并展示了大量的武器、燃烧瓶,管制刀具以及一台PS5游戏机。
查看原文
1月13日,江苏白马镇。村民反映,高铁一期工程污水处理厂开发项目(私企)在未依法公示建设许可和环评许可的情况下,强行填埋原有良田和排水河流。
查看原文
1月12日,国家卫生健康委办公厅等六部门联合发布:关于印发医疗卫生机构亡故患者全流程服务管理规定的通知》。
通知中明确规定:严禁在医疗卫生机构内任何场所陈列、展示、售卖殡仪服务用品,不得燃点香烛及焚烧祭祀用品等。严禁外包或以其他形式由第三方运营、管理遗体暂存区(或太平间),严禁通过出租出借场地、与第三方合作、购买服务等方式引入相关组织或个人在医疗卫生机构内提供殡仪服务。医疗卫生机构严禁接收和存放院外来源的遗体,不得承担其他部门委托的遗体存放业务。严禁使用院前急救车辆、非急救医疗转运车辆转运遗体。
查看原文
美国前海军水兵因替中国从事间谍活动被判处200个月监禁
FBI发布通告:2025年8月,美国前海军水兵魏金超因间谍罪被联邦法院判处200个月监禁。魏在2022年至2023年间,将“埃塞克斯”号两栖攻击舰及其他美军舰艇的敏感技术手册、操作指南和受出口管制的数据出售给为中国工作的情报官员,获利约1.2万美元。庭审显示,魏明知其行为违法,却通过加密通信隐瞒活动并持续提供机密信息。
查看原文
1月13日,特朗普发文呼吁伊朗的爱国者们继续抗争,并表示,自己已经停止与伊朗政府谈判,美国的援助正在赶来。
查看原文
1月13日,柬埔寨移民总局局长宋斯威那会见中国公安部部长助理刘忠义一行。中方高度评价柬埔寨在打击电诈、清查非法居留和非法务工外国人方面的配合与成效。
查看原文
刚刚,麦当劳中国官方抖音号发布了一条视频
因文案使用了中共宣传口一惯的文字游戏口吻来介绍鸡蛋,引发网友跟风嘲讽
随后视频遭到下架
查看原文
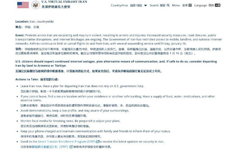
1月12日,美国国务院在美国虚拟伊朗大使馆发布安全警告:呼吁美国公民立即离开伊朗。
查看原文
后续:知情网友表示,这名老师没有任何处罚,学校把所有错都推到了学生头上,他们对外说是他心理承受能力低并且因为原生家庭的原因而跳楼。学校赔偿50万与家里人和解
查看原文

📝 引用推文:
网友投稿:1月9日,湖南省益阳市安化县梅城镇,五雅中学,老师打学生后、学生跳楼身亡。
学校领导威胁学生封口,已被当地政府封锁消息
查看引用原文
1月13日,伊朗,抗议中丧生的民众的遗体被移交时,人们高声控诉嗜血独裁者
查看原文
Media is too big
VIEW IN TELEGRAM
1月12日,据路透社报道,七国集团(G7)以及部分资源型国家的财长在华盛顿举行部长级磋商,重点就稀土等关键矿产问题展开讨论。会议一致认为,应由志同道合的国家加强合作,完善相关供应链体系,并加快降低对中国的依赖。

除G7成员国外,澳大利亚、印度、韩国和墨西哥等国的财政部长也出席了此次磋商,共同就关键矿产供应安全与多元化路径交换意见。
查看原文
1月13日,伊朗,德黑兰。停尸房内堆满了反对哈梅内伊的民众遗体。
查看原文
Back to Top