网友投稿:广州番禺,一名男子为了保护自己的电动车,被数名交警制服在地
查看原文
“土地补偿款被截留十年,村民维权遭殴打”
2月2日,村民的维权行动仍在持续。村民晒出一本封面印有“武汉东湖开发区‘城中村’综合改造领导小组办公室监制”字样的武汉九峰华源实业集团有限公司股权证,称2018年当局曾承诺以该公司股份作为拆迁补偿,但该股份至今无法分红,形同虚设。
查看原文

📝 引用推文:
“土地补偿款被截留十年,村民维权遭殴打”
1月29至31日,村民继续前往武汉市信访局维权。
查看引用原文
学生们当着楼下老师和教官们的面,砸掉了囚禁他们的铁锁。
查看原文

📝 引用推文:
山东一戒网瘾学校学生发动起义。
2月2日,山东环帝祥龙素质教育基地,因不满戒网瘾学校严苛的管理制度,愤怒的学生们发动起义,拆了宿舍。而平日里对他们体罚凌辱的教官们,此刻却逃离的无影无踪。
查看引用原文
Media is too big
VIEW IN TELEGRAM
2月2日,日经新闻报道,中国飞日本航班数1月减少48%,计划通航的日本国内20个机场中,有10个机场的中国航班减为0,关西国际机场的中国航班数量减少了62%。
查看原文
2月2日,日经新闻报道:
2025年访日外国人达4243万人,比2024年增加了15%,连续两年刷新历史最高纪录
而中国大陆新入境者减少:在1~10月维持在50~80万人。在11月为45万人。12月为28万人,同比减少47%。
查看原文

📝 引用推文:
“你不去有的是人去”
日本观光业相关数据显示,日本12月访日外国人数量约361.77万人,创12月历史新高。
其中韩国+12.3%、台湾+19.8%、泰国+18.6%、马来西亚+40.4%、美国+13.5%、中国-45.3%。
日本旅游业2025年第四季度旅游收入约2.533兆日元,比前年同+10.3%,创该季度历史新高。
查看引用原文
杰我睿暴雷维权现场。
2月2日,广东省深圳市。一名投资者规劝大家别再签任何协议了,杰我睿公司要是有心给你打钱他会当场给你的,签了协议只会成为民事纠纷。
一名投资者在评论区留言表示签了之后账号都被注销了。
查看原文

📝 引用推文:
杰我睿暴雷,清偿金额打“骨折”
1月31日,罗湖区工作专班发布通告,回应杰我睿珠宝有限公司暴雷。称公司已处置资产、筹集资金并启动兑付,并在罗湖体育馆设立线下办理点,同时委托第三方机构审计,初步认定网传涉案金额被夸大。
查看引用原文
山东一戒网瘾学校学生发动起义。
2月2日,山东环帝祥龙素质教育基地,因不满戒网瘾学校严苛的管理制度,愤怒的学生们发动起义,拆了宿舍。而平日里对他们体罚凌辱的教官们,此刻却逃离的无影无踪。
查看原文
Media is too big
VIEW IN TELEGRAM
1月30至2月1日,广东省广州市海珠区,方直集团欠薪,工人堵门讨薪。

2月2日,广东省深圳市宝安区,沙井滑雪基地欠薪,工人跳楼讨薪。

2月2日,陕西省,陕投集团欠薪,工人堵门讨薪。

2月2日,辽宁省,辽宁省沈抚改革创新示范区,信访接待中心。公司欠薪。工人要求政府协助介入讨薪。#维权
查看原文
papi酱讽刺春晚的视频遭全网下架
2 月 2 日,papi酱一则讽刺春晚选题创作套路的短视频在全网热传48小时后突遭集中下架。
查看原文
Media is too big
VIEW IN TELEGRAM
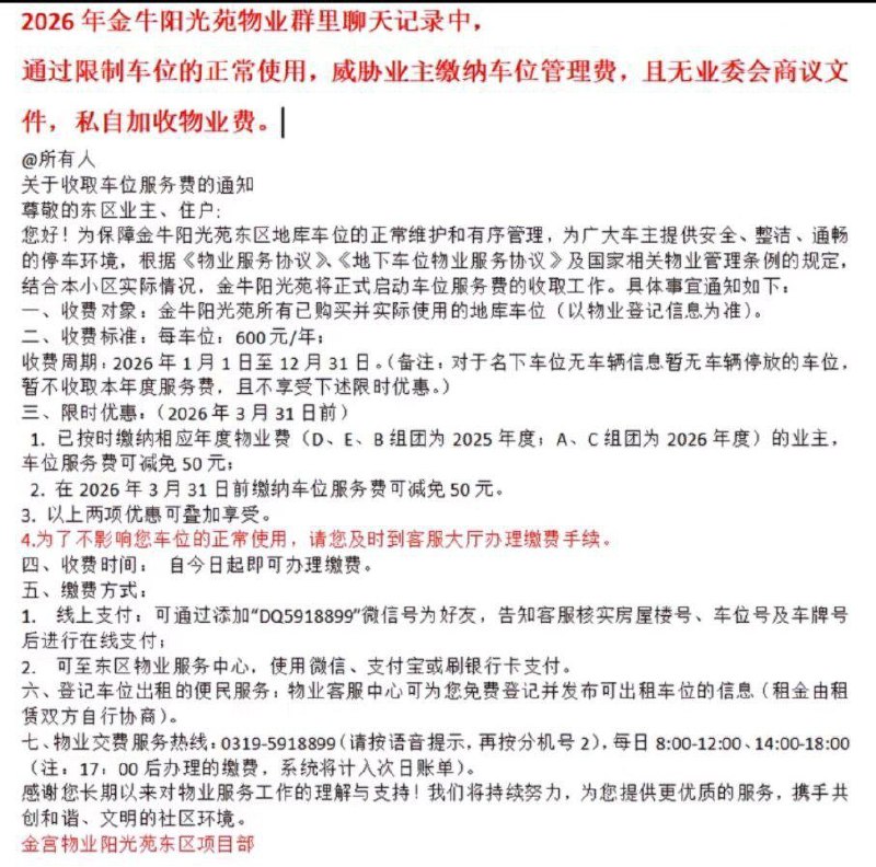
“业主花钱找人看家,却被看家的关在了门外”
2月1日,河北省邢台市信都区,金牛阳光苑东小区。物业阻止业主开车进小区,业主被迫聚集维权。据业主反映,小区物业要求每月缴纳50元车位管理费,但业主已缴纳物业费,购房时花费9.5万元购买车位,且车位与房产绑定。小区为职工房,没有房产证,也非商品房,业主认为物业无权额外收费并阻止车辆正常进入小区。业主控诉:物业还限制电梯梯控、违法催缴物业费,通过限制车位使用威胁业主缴纳费用,且未经过业委会讨论或提供相关文件,属于私自加收物业费的行为。
查看原文
Media is too big
VIEW IN TELEGRAM
Back to Top