RT @whyyoutouzhele:
排队,截访,绑架,黑监狱...天下苦信访久矣。
永定门,马家堡,红寺村,久敬庄...北京不起眼的角落承载着整个中国的苦难和冤屈。
访民们一年四季日夜排队上访,四处发声却难有回音。
20…
查看原文
2月8日,网友发布一张红黄相间、“小熊维尼”配色的路锥,并配上《中国话》BGM。
随后,视频和评论被平台删除,账号也被禁止发布作品。
查看原文
为稳外资跌势 上海官方承诺增强外企获得感
2月7日,据联合早报报道,作为中国吸引外资的重要窗口,上海过去两年实际使用外资规模连续下跌,上海去年实际使用外资金额160.56亿美元,同比下降9.2%,为2019年以来最低水平。
相比2023年240.87亿美元的高点,差距仍逾三成。
上海市商务委员会主任申卫华,在记者会上说,上海下一步将对接国际高水平经贸规则,稳步扩大制度性开放。同时,上海也将支持外资转型升级,落实好新版鼓励外商投资产业目录,强化外资企业和外资项目的服务保障,“以更加精准的优质服务增强外资企业的获得感
查看原文
华为“尚界Z7冬测”宣传图引质疑:轮毂飞转轮胎静止?客服称“绝无P图”
近日,多名网友视频反映,华为“尚界Z7”冬季测试相关宣传内容疑似存在AI合成及P图痕迹。
据网友对官方发布的宣传图片逐帧分析发现,画面中车辆轮毂呈高速旋转状态,但轮胎表面纹理却清晰可辨,呈现出“轮毂在动、轮胎不动”的反常视觉效果。
与此同时,各地门店发布的冬测视频中,也被指存在类似情况,部分画面甚至出现车辆在镜头前“原地消失”的片段,令不少网友直呼“物理学都被重新定义”。
针对相关质疑,尚界客服回应称:“官方发布的内容肯定是没有任何P图或者修图痕迹的。”不过,有细心网友注意到,鸿蒙智行官方微博随后开启了“精选评论”功能。
查看原文
今天的 #上访词典 词条是北上/赶考/烤鸭:“去北京上访”的缩写。同样因为“北京”、“上访”等词易触发审查而诞生的还有隐语化的借代修辞:以“烤鸭”代指“北京”,以“赶考”代指“赴京上访” 。
在北的 #同路人 们,你们还好吗?
查看原文

📝 引用推文:
排队,截访,绑架,黑监狱...天下苦信访久矣。
永定门,马家堡,红寺村,久敬庄...北京不起眼的角落承载着整个中国的苦难和冤屈。
访民们一年四季日夜排队上访,四处发声却难有回音。
2026年,Li 社区推出重点项目:
查看引用原文
2月6日,中国石化济南炼化公司。
大量工人聚集讨薪。
网友纷纷刷屏 “美国真坏”
如今, “美国真坏”早已不只是官媒用于塑造“外国水深火热”叙事的固定话语,反而成为了一枚回旋镖,成为了网友面对中国情境时的一种条件反射式讽刺
查看原文
Media is too big
VIEW IN TELEGRAM
Media is too big
VIEW IN TELEGRAM
“看韩剧即犯罪:朝鲜的文化禁令
在朝鲜,看韩剧可能被判多年劳改或死刑 ,多数影视剧通过U盘从中国秘密引入”
国际特赦的报告显示,在朝鲜,尽管存在高风险,观看韩国影视内容仍相对普遍。
受访者称,电视剧和电影通常通过U盘从中国秘密引进,并在Notetel上观看,Notetel是一种产自中国并在朝鲜流行的便携式媒体播放器, 该设备配有USB和SD卡接口,亦可播放DVD与EVD ,并集成收音机和电视调谐器。

许多人描述了对突袭和随意逮捕的恐惧。一支被称为“109小组”的专门单位会在街上或家中无令搜查,检查手机等设备。
受访者称,有时需行贿5000至10000美元才能避免被送入再教育营,而这相当于大多数家庭的数年的收入。
一名证人向国际特赦组织表示:“人们因同样的原因被捕,但刑罚完全取决于他们的经济状况。”因此最贫困的人群面临最严厉的惩罚。

报告还提到,为震慑民众,朝鲜当局进行公开处决。
部分受访者称,自己在未成年时被迫观看这些处决,作为“思想教育”的一部分。
还有人提到,学校内会举行“公开批判”环节,指控观看外国内容的学生需在同学面前接受数小时的批评。

国际特赦组织呼吁朝鲜废除2020年《反动思想与文化法》,正式暂停死刑,并停止将获取信息行为定为刑事犯罪。
查看原文
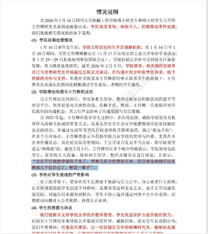
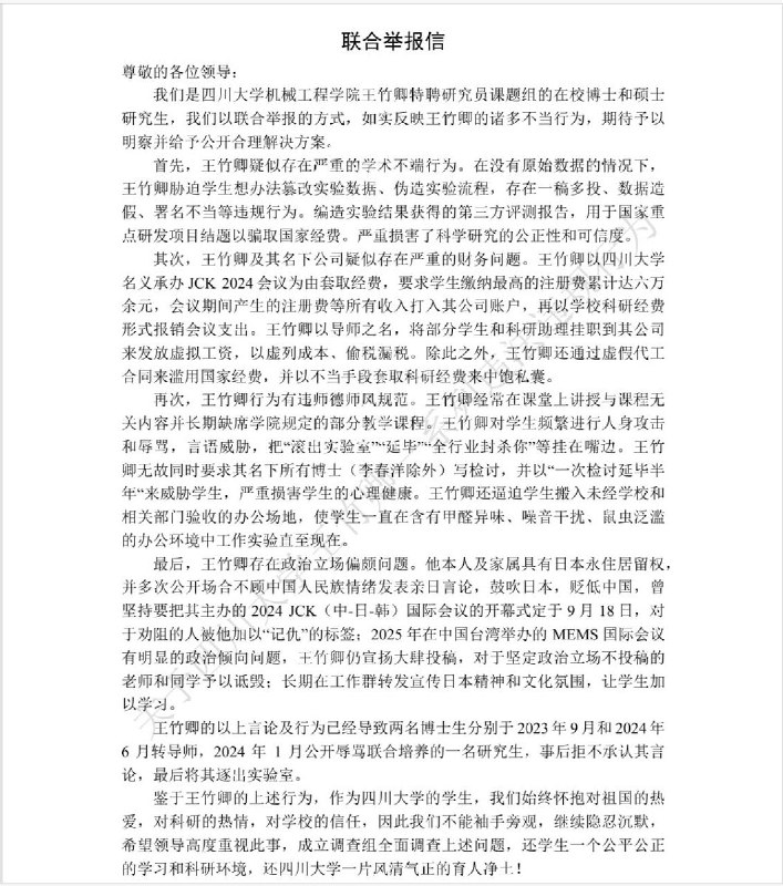
“多名硕博生实名举报四川大学博导王竹卿”
近日,四川大学机械工程学院博导王竹卿,被多名硕博生实名举报。
举报内容涉及学术不端、经费侵占、师德失范、政治立场争议等多重问题。举报材料高达83页。
举报内容指控王竹卿学术不端,被指强迫学生伪造实验数据、篡改实验流程,存在一稿多投、数据造假等行为,并利用虚假成果骗取国家重点研发项目经费。
涉嫌通过学术会议套取经费超6万元,将注册费转入个人公司账户;虚列学生工资偷税漏税,滥用国家科研经费。
长期辱骂、威胁学生,以“延毕”要挟,强迫学生在未验收的甲醛超标、鼠虫泛滥的办公环境中工作,导致学生出现心理问题。
举报材料还指出王竹卿的政治立场问题,材料称王竹卿在敏感日期(如9月18日)安排国际会议开幕式,宣扬亲日言论,并施压学生参与涉台问题会议。
在中国传统的学术生态中,导师掌握着学生“生杀予夺”的大权,论文、毕业、前途等无一不系于其之手。学生往往处于弱势地位,面对不公现象、不当行为,大多选择无奈隐忍。
查看原文
Back to Top