两名中学生扶摔倒老人,遭索赔22万
2月19日,福建莆田,家属发视频称:25年3月15日,一女子骑自行车在拐弯处不慎摔倒,两15岁初中生骑电动车经过将其扶起。
但女子称是被吓导致摔倒,索赔22万余元。
该案将于今年2月26日开庭。
家长称交警定中学生次责。“孩子产生了严重的心理阴影”
查看原文
近日,春节“上门经济”再度刷新大众认知,有人为一桌年夜饭发愁,有人却靠做年夜饭月入4.5万,有人返乡过年团圆,有人则在各小区楼道里穿梭喂猫,春节档期直接“爆赚”16万。
查看原文
2月19日,韩国前总统尹锡悦因涉嫌内乱罪被检方求处死刑,下午进行一审宣判,最终被判处无期徒刑。
负责调查韩国2024年12月内乱事件的特别检察组今年1月向法院请求,对宣布紧急戒严、涉嫌“内乱首谋罪”而被羁押起诉的尹锡悦判处死刑。根据起诉内容,尹锡悦在并非处于战争或国家紧急状态的情况下,违反宪法宣布紧急戒严,并动员军队与警察,引发骚乱。
查看原文
后续:据中国应急管理部消息,国务院安委会办公室、应急管理部已派出由应急管理部副部长宋元明带队的督导组,赶赴现场指导救援处置和事故调查,要求湖北省政府成立事故调查组深入调查,依法依规严肃追责问责。
查看原文

📝 引用推文:
湖北宜城一烟花爆竹店发生爆炸事故 已致12人死亡
2月18日,湖北省宜城市郑集镇,一烟花爆竹售卖门店发生爆炸事故致12人死亡。
据现场视频显示,郑集镇事发路段一度被全面封控。爆炸门店周边建筑不同程度受损,临街商铺卷帘门被冲击波掀起或严重变形,部分门窗玻璃震碎散落一地。
查看引用原文
2026年春晚各省市收视率
查看原文
#赛博信访局
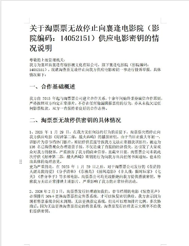
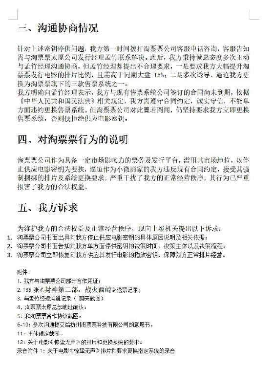
网友投稿:阿里控股的淘票票欺压地方电影院春节排淘票票发行的电影必须超过30%+更换淘票票指定售票系统,否则停止电影密钥的提供,涉嫌霸王条款。
网传山西长治市襄垣县襄逢电影院的情况说明中:指控淘票票平台2026年2月3日,淘票票发行经理通知电影院:
春节档期淘票票参与发行的电影《惊蛰无声》必须排片30%+更换淘票票指定售票系统,才给电影密钥。 电影院虽把《惊蛰无声》排片超过30%,但因为原先售票系统合同未到期,无法满足淘票票更换购票系统的要求,导致淘票票不给电影密钥。电影院将会退还观众预购的电影票,并且会接到大量观众投诉,承受无故的损失。
根据此情况说明以及以往网上新闻报道,淘票票利用其平台票务影响力,以往多次欺压地方电影院,要求其提高排片比例,2025年1月29日,对襄逢电影院无故不提供《封神第二部:战火西岐》密钥,2025年1月29日,无故不提供《苍茫的天涯是我的爱》《分手清单》《东极岛》等淘票票发行的电影密钥。
这家襄逢电影院是家县城小影院,远非万达、金逸这些大院线可以直接硬钢淘票票,如今国内90%以上的电影票都是网络出售,淘票票和猫眼作为垄断国内售票市场的两大巨头,小影院根本无力抗争。而在这几年电影总票房持续走弱的背景下,小影院的生存则越来越艰难。
图1和图2是襄逢电影院的情况说明,图3是襄逢电影院在山西影院群的微信发言截图,图4是襄逢电影院春节的排片表。
查看原文
2月14日,湖北省武汉市洪山区,中交第二航务工程局有限公司,花城家园E1地块EPC总承包项目经理部。欠薪,工人堵门讨薪。

2月18日,广东省中山市,大信·新都汇(小榄店)欠薪,工人讨薪,工人反映:公司已拖欠其三个月工资的了。
查看原文
2月18日下午,日本国会众议院举行首相指名选举投票,执政党自民党总裁 高市早苗 以多数票正式当选日本第105代内阁总理大臣。

据日本国会公布的投票结果,高市早苗在众议院首轮投票中获得354票,取得明显优势;随后参议院亦通过决选投票完成指名程序,首相人选最终确定。

按照日本宪政惯例,在首相指名选举前,原内阁已于当日上午集体辞职。新首相经天皇任命及内阁大臣认证仪式后,新一届内阁随即正式成立。
查看原文

📝 引用推文:
日本自民党已单独获得过半数议席 高市将继续执政
刚刚,据NHK报道,当地时间8日晚间,日本众议院选举结果开始计票,截至当地时间8日21时40分许,自民党已获得234个席位,超过了半数所需的233席。
查看引用原文
2月17日,房产博主“一路向北”抖音账号被永久封禁。
据悉,该播主长期在直播间讨论房产、经济以及民生问题。
他曾在直播中多次表示:房价会继续下跌,挂牌量会加速增加,各行各业的钱会越来越难赚等观念。

“一路向北”被封禁后,多位网友向其表达感谢:“北哥,是一个可以被载入史册的人物。因为他拯救了无数无知的百姓”

还有博主表示:孟晓苏说房子会一直涨,北哥说房价还会下跌,结果孟晓苏事业蒸蒸日上,而北哥的账号在大年初一北封了。
查看原文
Media is too big
VIEW IN TELEGRAM
湖北宜城烟花爆竹店发生爆炸事故致12人死亡,现场其余角度视频
查看原文

📝 引用推文:
湖北宜城一烟花爆竹店发生爆炸事故 已致12人死亡
2月18日,湖北省宜城市郑集镇,一烟花爆竹售卖门店发生爆炸事故致12人死亡。
据现场视频显示,郑集镇事发路段一度被全面封控。爆炸门店周边建筑不同程度受损,临街商铺卷帘门被冲击波掀起或严重变形,部分门窗玻璃震碎散落一地。
查看引用原文
Back to Top