网友投稿:重庆的抗战胜利纪念碑被改成人民解放纪念碑以后,白天晚上都有警察巡逻,并且封闭起来不让上去了。
查看原文
1月26日,伊朗,德黑兰。民众鸣笛抗议。
查看原文
网友投稿:中国公务员考试有个潜规则:题目选项里如果出现“人民”,那你最好别选。凡是带“人民”的选项,十有八九是错的。
查看原文
1月26日,微信公众号“国家安全部”发布重磅文章,要高度警惕个别账号打着“历史科普”的旗号歪曲历史事实、混淆是非,相关行为已对正确历史认知和国家安全造成不良影响。
查看原文

📝 引用推文:
一网友在b站上看“聊会电影吧”up主聊“芳华”,打赏了5个b币。
其后,“聊会电影吧”up主账号被封禁,这网友被公安找上门问话。
​问:你什么时候关注的up主“聊会电影吧”?
答:不记得了,我现在看发现他的账号已经被封了。
​问:你怎么看up主“聊会电影吧”制作的关于电影《芳华》三期解读视频?
查看引用原文
武汉理工大学毕业生当保安被母校约谈
近日,一名武汉理工大学(211高校)2008届校友因当保安并拍视频分享生活而被母校工作人员约谈,并建议他删除相关视频,以免给学校声誉带来不利影响。
据悉,该名41岁校友熊辉在短视频平台发布了一条生活分享视频,视频中他身穿保安制服介绍自己目前的工作状态及收入情况,称“武汉理工大学2008届毕业生,现在做保安,月薪约3800元”。他坦言这份工作让他生活稳定,也能兼顾家庭与兴趣,却没想到视频播放量迅速破百万,并引来大量评论。

视频走红后,熊辉接到了来自母校武汉理工大学相关人员的电话约谈。校方一方面询问他的生活状况,关切其就业经历;另一方面则表达了对外界可能解读的担忧,并建议他删除相关视频,以免给学校声誉带来不利影响。对此,熊辉表示自己分享的是真实经历,愿意配合事实说明,但希望自己的生活记录不应被解读为“负面导向”。
查看原文
Media is too big
VIEW IN TELEGRAM
“27名员工人均月加班149小时,当当网旗下公司被罚”

近日,据无锡市新吴区人力资源和社会保障局通报,无锡当当网信息技术有限公司因违反劳动法相关规定,被依法给予行政处罚。

处罚决定显示,2024年3月至2025年2月期间,该公司在实行综合计算工时工作制的员工中,存在违法延长劳动者工作时间的情形,共涉及 27名员工,人均每月延长工作时间 149.39小时,严重超出法定标准。

依据《中华人民共和国劳动法》《劳动保障监察条例》等相关规定,无锡市新吴区人社局于 2025年12月25日 向该公司下发《劳动保障监察行政处罚告知书》,责令其限期改正违法行为,并拟给予 警告并处以1.22万元罚款 的行政处罚。

据悉,该公司在收到《行政处罚告知书》后,以书面形式向人社局提出陈述和申辩。经复核,人社局认为其申辩理由不能成立,决定不予采纳,依法作出处罚决定。
查看原文
1月26日,债权人经历了漫长而焦急的等待,始终未能等到任何明确的兑付方案或处置进展,最终等来的,却只是一纸公告,浙金公司将从繁华市区迁出,被安置到一个周边尽是工地、形同仓库的园区。
查看原文

📝 引用推文:
1月19日,浙金中心暴雷事件维权,当局安排人员对维权者实施一对一监控。
查看引用原文
马化腾发声:将分10亿元现金
1月26日,在腾讯2026年员工大会上,董事会主席兼首席执行官马化腾为旗下AI应用“元宝”进行“拉票”。他提前预告称,元宝即将在春节推出分10亿元现金的活动,并希望借此重现当年微信红包的盛况。马化腾还透露,元宝将推出名为“元宝派”的AI社交新玩法,致力于探索AI在多人社交场景下的深度融合。
查看原文
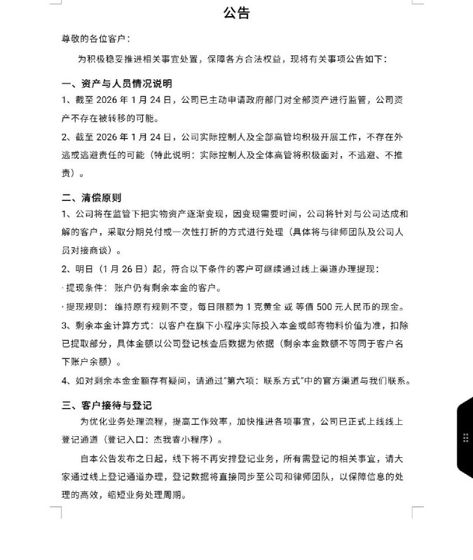
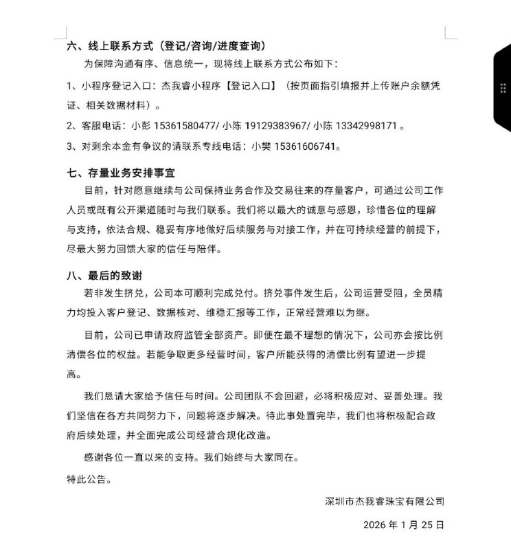
网友投稿:深圳水贝知名珠宝商杰我睿珠宝老板疑似挪用用户资金后失联,存在“跑路”风险。多名投资者称,其通过理财、代管或预付款等方式投入资金,但近期无法正常提现或联系到公司负责人。

事发后部分受害者选择报警维权,但在现场处置过程中,有人反映警方不仅没有维护投资者利益,反而对聚集维权的投资者进行劝离和驱散。
查看原文
1月22日,广东省深圳市水贝国际珠宝交易中心已经以及某体育馆,杰我睿珠宝爆雷跑路,据说卷跑了上亿的资金,众多投资者聚集维权,与现场人员发生对峙。
查看原文
1月23日,财新刊发深度报道《豪车、夜宴与谎言 宝利德阴阳账本套牢浙商老钱新贵》,剖析了华东头部豪车经销商宝利德控股集团有限公司在引入多位知名投资人、数次冲刺IPO背景下,仍突然暴雷、濒临破产的原因。

报道指出,宝利德近期突发经营危机,资金链断裂,债务风险集中暴露。这家起家于奔驰、宝马、奥迪等豪车经销业务、在浙江及周边地区布局多年的区域龙头,曾被视为最具上市潜力的经销商之一。

调查显示,宝利德长期存在财务不透明、账目混乱问题,通过关联交易和“阴阳账本”掩盖真实负债,部分资金被用于高杠杆扩张、非主营投资及个人消费,埋下重大风险隐患。随着行业下行、融资环境收紧,公司现金流断裂,债务危机集中爆发。

业内人士认为,该事件折射出部分传统经销商在资本扩张过程中内控薄弱、过度依赖融资的问题。目前,宝利德资产和债务处置仍在推进,相关部门已介入,后续进展有待进一步披露。
查看原文
Back to Top