【李老师不是你老师】官方电报
15:02 · Jan 26, 2026 · Mon
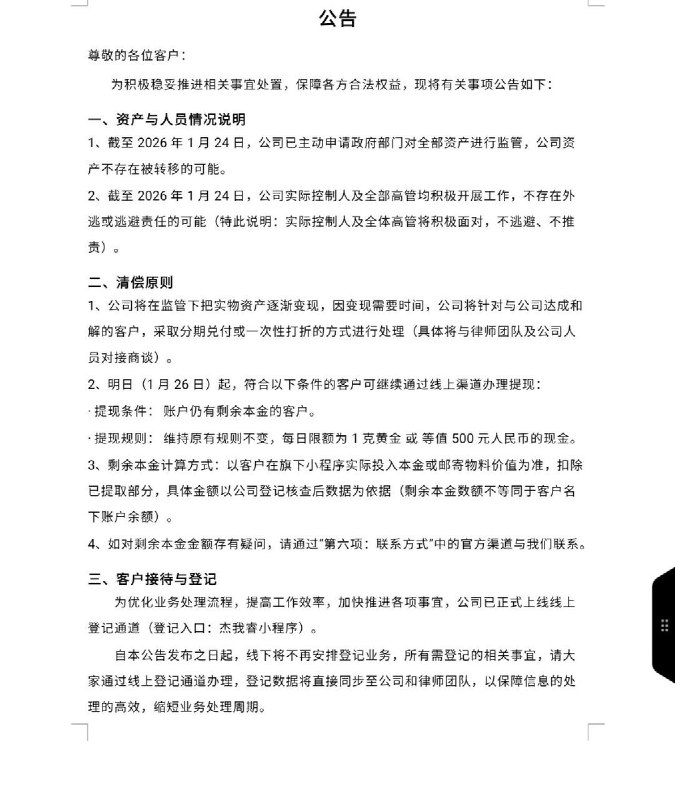
网友投稿:深圳水贝知名珠宝商杰我睿珠宝老板疑似挪用用户资金后失联,存在“跑路”风险。多名投资者称,其通过理财、代管或预付款等方式投入资金,但近期无法正常提现或联系到公司负责人。
事发后部分受害者选择报警维权,但在现场处置过程中,有人反映警方不仅没有维护投资者利益,反而对聚集维权的投资者进行劝离和驱散。
查看原文
Home
Powered by
BroadcastChannel
&
Sepia