1月30日,杰我睿暴雷维权现场。
据现场维权者描述 ,一名疑似刑警队的便衣人员对现场维权的投资人实施暴力拖拽,随后几名便衣人员将一名女投资人生拉硬拽,强行拖走。
查看原文

📝 引用推文:
疑似“杰我睿”背后存在两大“保护伞”
网友投稿:其一,杰我睿与兰州城投集团存在股权关联,并指公司实际控制人张志腾长期与兰州当地党政系统往来密切。杰我睿暴雷后,相关股权近日被紧急变更,具体原因及背景尚未有权威信息披露。
查看引用原文
杰我睿珠宝暴雷维权
1月30日,有公安领导曾承诺不会让杰我睿跑路,而在27日,该名领导矢口否认曾做出承诺。
投资者表示该名警察每次都出现在维权现场。
查看原文

📝 引用推文:
杰我睿珠宝暴雷维权
1月21日,有公安领导曾承诺不会让杰我睿跑路,而在27日,该名领导矢口否认曾做出承诺。
查看引用原文
1月30日,据国内媒体报道,中国性商教母“黑白颠周媛”被立案调查,当地市监部门表示:已联合公安、文化等多部门成立工作专班,责令其停止线上线下社会行为。
查看原文

📝 引用推文:
中国性商教母”黑白颠周媛账号被封

近日,据多家媒体报道,自称“中国性商教母”的网络红人“黑白颠周媛”因发布争议性内容遭社交平台处置,其实名主账号已被封禁,多个关联账号同步被设为私密状态。
查看引用原文
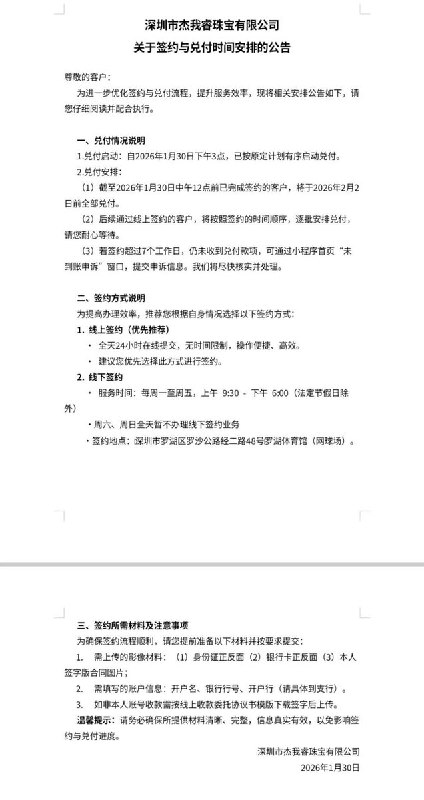
1月30日,深圳市杰我睿珠宝有限公司发布《关于签约与兑付时间安排的公告》。公告称:仅对2026年1月30日中午12点前已完成签约的客户,给出了明确的最晚兑付期限(2026年2月2日前);其余客户仅承诺“按顺序处理”,并未给出确定的办结日期。
查看原文

📝 引用推文:
疑似“杰我睿”背后存在两大“保护伞”
网友投稿:其一,杰我睿与兰州城投集团存在股权关联,并指公司实际控制人张志腾长期与兰州当地党政系统往来密切。杰我睿暴雷后,相关股权近日被紧急变更,具体原因及背景尚未有权威信息披露。
查看引用原文
1月30日,杰我睿珠宝暴雷维权现场。
有投资者拍到一辆疑似将维权者拉往体育场的大巴车。
查看原文

📝 引用推文:
疑似“杰我睿”背后存在两大“保护伞”
网友投稿:其一,杰我睿与兰州城投集团存在股权关联,并指公司实际控制人张志腾长期与兰州当地党政系统往来密切。杰我睿暴雷后,相关股权近日被紧急变更,具体原因及背景尚未有权威信息披露。
查看引用原文
1月30日,杰我睿暴雷维权现场。
投资者质疑警方为何迟迟未立案。该诈骗案件涉及全国约十五万人,但警方不仅未采取行动,反而在“保护”涉事公司领导。情绪激动之下,部分投资人前往公司领导办公室翻看电脑资料。一名女投资人当场将桌上的物品掀翻。
有投资者愤怒表示:“民不畏死,奈何以死拒之。”
另一名投资人则直言:“我们就是要闹。”
查看原文

📝 引用推文:
疑似“杰我睿”背后存在两大“保护伞”
网友投稿:其一,杰我睿与兰州城投集团存在股权关联,并指公司实际控制人张志腾长期与兰州当地党政系统往来密切。杰我睿暴雷后,相关股权近日被紧急变更,具体原因及背景尚未有权威信息披露。
查看引用原文
Media is too big
VIEW IN TELEGRAM
“文章报尽天下事,不肯低头看苍生”
1月28日,云南,一段视频记录下贫困地区的现实景象:衣衫褴褛的孩子们挤在一间简陋的屋子里。
视频发出后,迅速引发网友们的共鸣,网友们纷纷表示:文章报尽天下事,不肯低头看苍生。
查看原文

📝 引用推文:
中国网络持续热议反映美国贫困问题的“斩杀线”话题
1月20日,张维为在《这就是中国》节目里,对此回应:“世界上能够大口吃肉、大口吃蔬菜的,只有中国”。
查看引用原文
1月29日,牢a 粉丝怒喷浙江宣传(中共浙江省委宣传部官方公众平台)为野狗媒体。
查看原文

📝 引用推文:
1月29日,“浙江宣传”发文,批判斩杀线提出者“牢A”
文章强调,少数人出于博取流量的目的,刻意放大极个别留学生的不当行为,并将其标签化、泛化,甚至使用“三通一达”“捞钱”等带有明显侮辱和贬损意味的词语,对整个中国留学生群体进行污名化叙事。
查看引用原文
网友投稿:宝可梦和靖国神社,官媒舆论轰炸,逼宝可梦公司道歉
我是一名大陆的宝可梦粉丝,希望让外面的朋友知道这件事情。
1月28日下午,日本一位经营宝可梦卡牌的店长,在宝可梦的下下下级网站宝可梦卡牌俱乐部上,发1月31日要在靖国神社举办卡牌比赛。据此前该店长于1月4日就发过一条这样的推文,1月28日出事时,靖国神社的6条活动全部被删除。
经查,宝可梦卡牌俱乐部的网站审核不严,这项活动被通过了。该活动发布的20多分钟后,宝可梦上海的员工打电话给日本总部,要求删掉这个比赛。删掉这个比赛后不到一个小时,天衣有缝。又有宝可梦黑粉在中国互联网上传播谣言,带节奏。B站,微博,贴吧开始上热搜。
接着,微博的“钧评”,环球日报等媒体也纷纷下场,舆论上逼迫宝可梦就此事道歉。即使1.30上了百度第一热搜,但目前宝可梦上海仍旧没有回应(1.30 11:00)。原本是一个社区问题,逐渐上升成政治问题。
经查,宝可梦在此前在中国的口碑因游戏开发商Game freak“游戏做工差劲”向来就不好,但由于宝可梦粉丝的协作能力不强,在社区混战中总是被挨骂。此事件之后更是壮大了宝可梦黑粉的嚣张气焰。
查看原文
1月28日,四川省成都市成华区,槐树店路38号家属区10栋,中国电建集团四川工程有限公司欠薪,工人堵门讨薪。

1月29日,河南省郑州市管城回族区,富田城九鼎华府活动中心欠薪,工人堵门敲盆讨薪。

1月29日,广西省崇左市江州区,商务一街与骆越大道交叉口正南方向561米,崇左南站欠薪,工人反映:中国一冶承建的站前广场欠薪,工人讨薪。

1月28日,甘肃省兰州市,兰州长城公司欠薪,工人讨薪。#维权
查看原文
近日,社交媒体上流传多段当地民众拍摄的视频显示,多辆车辆运送着在冲突中遇难的抗议者遗体。画面中,遇难者家属在现场悲痛辨认亲人遗体。
据视频发布者称,这些遇难者是在反对哈梅内伊的抗议活动中,被伊朗政府的安全部队射杀。
查看原文
近日,社交媒体上流传多段当地民众拍摄的视频显示,多辆车辆运送着在冲突中遇难的抗议者遗体。画面中,遇难者家属在现场悲痛辨认亲人遗体。
据视频发布者称,这些遇难者是在反对哈梅内伊的抗议活动中,被伊斯兰政权安全部队射杀。
查看原文
1月29日,重庆万泰,工人已连续讨薪第十一天,为讨回被拖欠的工资,工人们仍在公司外露宿坚守
查看原文

📝 引用推文:
1月28日,重庆万泰,工人已连续讨薪第十天。
查看引用原文
Back to Top