【李老师不是你老师】官方电报
13:16 · Jan 30, 2026 · Fri
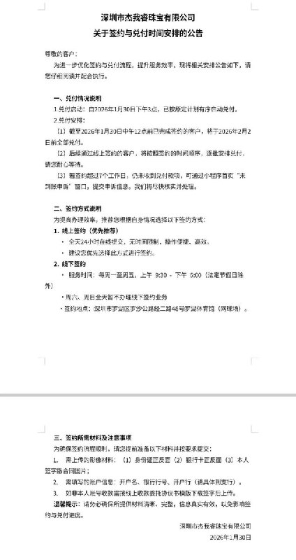
1月30日,深圳市杰我睿珠宝有限公司发布《关于签约与兑付时间安排的公告》。公告称:仅对2026年1月30日中午12点前已完成签约的客户,给出了明确的最晚兑付期限(2026年2月2日前);其余客户仅承诺“按顺序处理”,并未给出确定的办结日期。
查看原文
📝
引用推文:
疑似“杰我睿”背后存在两大“保护伞”
网友投稿:其一,杰我睿与兰州城投集团存在股权关联,并指公司实际控制人张志腾长期与兰州当地党政系统往来密切。杰我睿暴雷后,相关股权近日被紧急变更,具体原因及背景尚未有权威信息披露。
查看引用原文
Home
Powered by
BroadcastChannel
&
Sepia