网友补充
目前爆发警民冲突的村子已经封村
查看原文

📝 引用推文:
广东爆发大规模警民冲突
3月17-18日,广东省信宜市。
因政府试图在当地修建殡仪馆,且过程存在程序违法,欺骗村民等情况。
引发当地村民强烈不满,大批民众在街头手举红旗喊口号,并围堵当地党群服务中心。
随后政府调集大批防暴警察前往对峙,期间村民与防暴警察发生激烈对抗。
查看引用原文
3月17日,该名包工头发视频称事情已有进展:其在廊坊已停留第8天,期间接到石家庄方面来电,称预算调整审批流程已完成。
接下来将办理甲供材合料单,完成后即可出具结算单并安排付款。
不过,对方也要求其回去跟进流程,他表示正在考虑是否返程现场督促,以加快手续推进。
查看原文

📝 引用推文:
3月5日,河北省石家庄市,一名包工头反映,自己承包的石家庄天然气门站工程自2023年5月30日竣工验收合格后,至今仍被拖欠150万工程款。愤怒的包工头在加气站内拉起条幅讨要工程款。
查看引用原文
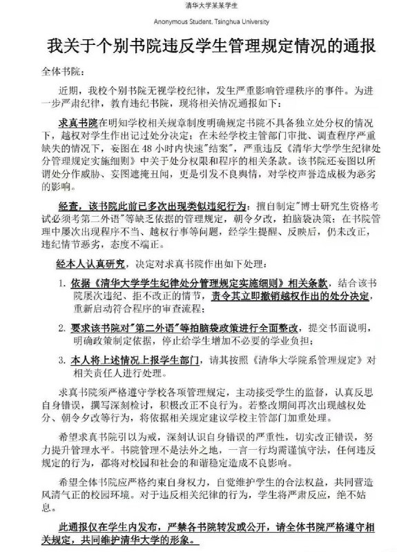
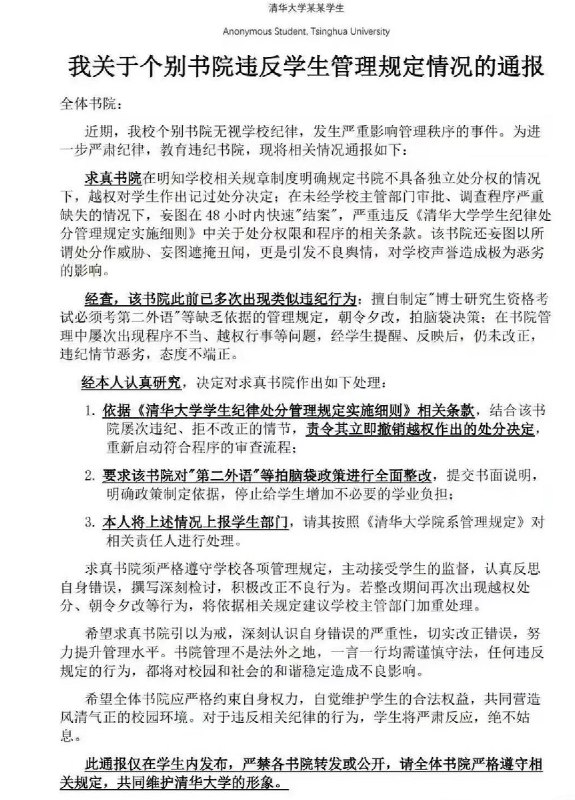
有知情人表示反映,小红书对“孙同学”相关的内容采取了“静默删帖”,即 将部分帖子设为仅发帖人可见,没有任何提示通知。
大量发声过的账号被监控,评论需长时间审核并且疑似有人工介入,常规的截图颠倒镜像等方法均无法发布孙同学相关帖子的内容。
微博尚有一些文章发声,言辞太过激烈亦不予通过
查看原文

📝 引用推文:
近日,网传再有一名湘雅医院的规培生因不堪压力而自杀。
其遗书表示,自己的导师安排繁重的任务,不仅要负责其规培以外的日常个人工作。
甚至连省级重点项目也最终落到自己手上去执行,最终导致自己尝试跳楼
然而跳楼维权也没能换来情况好转,反而被研究生部送进了精神病院。
查看引用原文
3月17日,河南郑州。一名80后男子表示,2018年,他购买了“幸福港湾”小区一套140万的房子,房本面积88平。
今天在贝壳上看到同户型,现在只值60万,而我的贷款还剩80万。
我现在就算是把房子卖了,还倒欠银行80万,我应该是郑州最苦逼的80后。
查看原文
网友投稿:广东湛江保利原宇花园,一环卫工直接向海里倾倒垃圾。
查看原文
2月21日,广西北海市合浦县常乐镇天堂刘屋村,村民的抗议仍在继续,村民们举着横幅站在街道两旁维权。
查看原文

📝 引用推文:
2月21日,广西北海市合浦县常乐镇天堂刘屋村,村民的抗议仍在继续,村民们举着横幅和五星旗站在街道两旁维权。
查看引用原文
网传张家港最贵小区巡视组官员遭灭门
3月18日,网传张家港暨阳湖一号小区内发生一起命案。
原南丰镇镇长,市委第三巡察组组长张静娟及其丈夫在家中遇害。当天,有人拍到警车停靠在张家门口。目前作案动机尚不明确。
据悉,张为原南丰镇镇长,后调往锦丰工作,还是江苏第二大民营钢铁企业永钢的亲家。
查看原文
网友投稿:清华求真书院“截图获罪”,博士生质疑政策遭记大过 ​3月17日,清华大学求真书院发布内部通报:学生孙拓因在群内质疑“博士生二外考试”政策,并将群聊内容截图外传,被处以两次记大过重处分。
院方定性其为“言论不当、损害声誉”,重申内部信息严禁外传。 ​截图显示学生对留学生二外门槛(如留学生选中文作二外)及考试形式(查字典翻译)存在广泛不满。
查看原文
网友投稿:清华求真书院“截图获罪”,博士生质疑政策遭记大过
​3月17日,清华大学求真书院发布内部通报:学生孙拓因在群内质疑“博士生二外考试”政策,并将群聊内容截图外传,被处以两次记大过重处分。院方定性其为“言论不当、损害声誉”,重申内部信息严禁外传。
​截图显示学生对留学生二外门槛(如留学生选中文作二外)及考试形式(查字典翻译)存在广泛不满。

有知情人表示反映,小红书对“孙同学”相关的内容采取了“静默删帖”,即 将部分帖子设为仅发帖人可见,没有任何提示通知。
大量发声过的账号被监控,评论需长时间审核并且疑似有人工介入,常规的截图颠倒镜像等方法均无法发布孙同学相关帖子的内容。
微博尚有一些文章发声,言辞太过激烈亦不予通过
查看原文
村民表示,在市政府堵路过程中,由于被当局警告聚集违法,于是村民们纷纷挥舞起国旗,捍卫自己表达诉求的权利。
查看原文

📝 引用推文:
3月18日,村民们前往信宜市人民政府门口堵路,与防暴警察对峙
查看引用原文
3月18日,村民们前往信宜市人民政府门口堵路,与防暴警察对峙
查看原文

📝 引用推文:
广东爆发大规模警民冲突
3月17-18日,广东省信宜市。
因政府试图在当地修建殡仪馆,且过程存在程序违法,欺骗村民等情况。
引发当地村民强烈不满,大批民众在街头手举红旗喊口号,并围堵当地党群服务中心。
随后政府调集大批防暴警察前往对峙,期间村民与防暴警察发生激烈对抗。
查看引用原文
约4个小时前开始,中国的水军机器人开始高频率密集污染X上的“广东信宜”搜索结果。垃圾信息从一天几条爆发到几分钟一条。 @nikitabier
查看原文

📝 引用推文:
广东爆发大规模警民冲突
3月17-18日,广东省信宜市。
因政府试图在当地修建殡仪馆,且过程存在程序违法,欺骗村民等情况。
引发当地村民强烈不满,大批民众在街头手举红旗喊口号,并围堵当地党群服务中心。
随后政府调集大批防暴警察前往对峙,期间村民与防暴警察发生激烈对抗。
查看引用原文
广东爆发大规模警民冲突
3月17-18日,广东省信宜市。
因政府试图在当地修建殡仪馆,且过程存在程序违法,欺骗村民等情况。
引发当地村民强烈不满,大批民众在街头手举红旗喊口号,并围堵当地党群服务中心。
随后政府调集大批防暴警察前往对峙,期间村民与防暴警察发生激烈对抗。
查看原文
Media is too big
VIEW IN TELEGRAM
Back to Top