【李老师不是你老师】官方电报
14:20 · Mar 18, 2026 · Wed
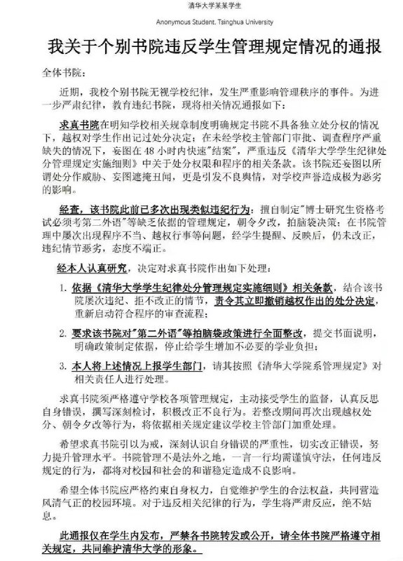
网友投稿:清华求真书院“截图获罪”,博士生质疑政策遭记大过 3月17日,清华大学求真书院发布内部通报:学生孙拓因在群内质疑“博士生二外考试”政策,并将群聊内容截图外传,被处以两次记大过重处分。
院方定性其为“言论不当、损害声誉”,重申内部信息严禁外传。 截图显示学生对留学生二外门槛(如留学生选中文作二外)及考试形式(查字典翻译)存在广泛不满。
查看原文
Home
Powered by
BroadcastChannel
&
Sepia