网友投稿:3月15日,上海小红书总部楼下有人举着写有“小红书爸爸,对不起我低俗”的牌子。
控诉小红书以涉嫌低俗内容封禁账号干涉创作自由。
据投稿人称,举牌者在10多分钟后被警察带走。
查看原文
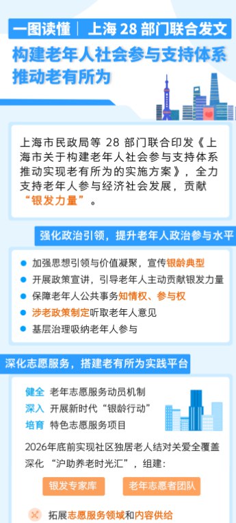
3月19日,上海发布重磅方案:支持老年人就业
《方案》提到:加强思想引领与价值凝聚,宣传银龄典型;开展政策宣讲,引导老年人主动贡献银发力量;基层治理吸纳老年人参与。
健全老年志愿服务动员机制深入;引导老年人参与基层治理,鼓励各类重大赛事和活动开发老年人志愿服务岗位。
开发老年友好岗位,公共就业平台提供信息与技能服务,鼓励返聘退休专业人员。
查看原文

📝 引用推文:
1月1日,实施弹性退休制度暂行办法发布。
根据决定:2025年1月1日起,我国将用15年时间逐步将男职工的法定退休年龄,从原60周岁延迟至63周岁。
将女职工的法定退休年龄从原50周岁,55周岁分别延迟到55周岁 58周岁。
查看引用原文
2025年12月20日之2026年3月16日,浙江省绍兴市越城区马山街道。村民在政府门口聚集维权。
村民称,2025年12月20日其住宅遭到强制拆除,当时屋内私人物品尚未及时取出,即被强行拆毁。
查看原文
清华求真书院细节补充:
近日,清华大学求真学院的学生因质疑 丘成桐 被连续记过两次。
网传的事情起因是:美籍华裔数学家,被网友称为“数学皇帝”的丘成桐突然要求一群快毕业的2026博士在毕业考试前学会第三种语言(只能在德法俄里面选)。
并达到翻译长篇文献的水平,引发学生质疑后。把学生踢出通知群外,并连续下达两次处分
目前此事在国内已被全网删除。
查看原文

📝 引用推文:
网友投稿:清华求真书院“截图获罪”,博士生质疑政策遭记大过 ​3月17日,清华大学求真书院发布内部通报:学生孙拓因在群内质疑“博士生二外考试”政策,并将群聊内容截图外传,被处以两次记大过重处分。
院方定性其为“言论不当、损害声誉”,重申内部信息严禁外传。
查看引用原文
#赛博信访局 访民在北京市西城区永定门西街甲一号“交作业”的纪实
查看原文

📝 引用推文:
排队,截访,绑架,黑监狱...天下苦信访久矣。
永定门,马家堡,红寺村,久敬庄...北京不起眼的角落承载着整个中国的苦难和冤屈。
访民们一年四季日夜排队上访,四处发声却难有回音。
2026年,Li 社区推出重点项目:
查看引用原文
3月11日至17日,广东省佛山市南海区坚美铝材有限公司强制要求员工在正常工作时间之外参加军事训练,并规定凡拒绝参加者将被扣除绩效奖金。

据多名工人反映,此举被普遍认为是在公司经营效益下滑背景下,通过变相施压的方式迫使员工主动离职,从而规避依法支付经济补偿的责任。
工人表示,在每天长达12小时的工作之后,还需额外参加约2小时军训,身心疲惫,难以承受。
查看原文
Back to Top