3月19日,上海发布重磅方案:支持老年人就业
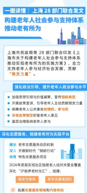
《方案》提到:加强思想引领与价值凝聚,宣传银龄典型;开展政策宣讲,引导老年人主动贡献银发力量;基层治理吸纳老年人参与。
健全老年志愿服务动员机制深入;引导老年人参与基层治理,鼓励各类重大赛事和活动开发老年人志愿服务岗位。
开发老年友好岗位,公共就业平台提供信息与技能服务,鼓励返聘退休专业人员。
查看原文

📝 引用推文:
1月1日,实施弹性退休制度暂行办法发布。
根据决定:2025年1月1日起,我国将用15年时间逐步将男职工的法定退休年龄,从原60周岁延迟至63周岁。
将女职工的法定退休年龄从原50周岁,55周岁分别延迟到55周岁 58周岁。
查看引用原文
 
 
Back to Top