【李老师不是你老师】官方电报
10:22 · Mar 13, 2026 · Fri
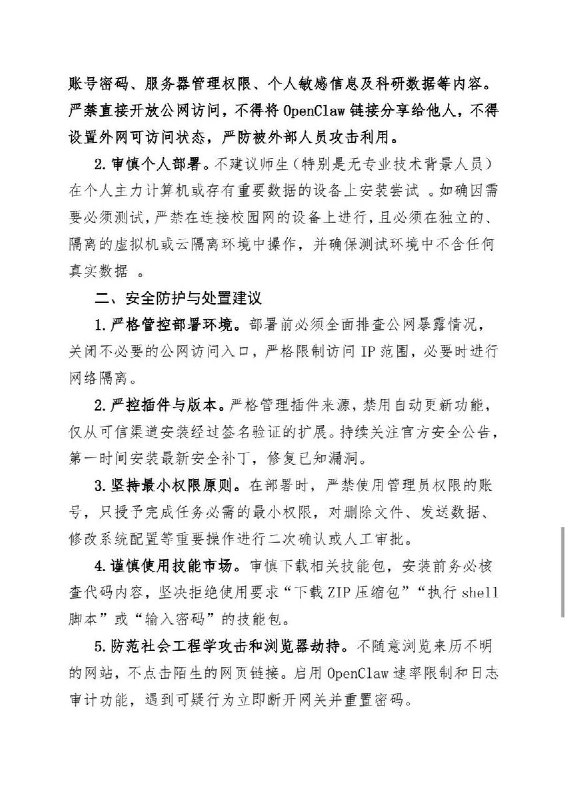
网友投稿:盐城师范学院 发布公告开始限制openclaw
查看原文
📝
引用推文:
“养龙虾”在中国爆火之际,中国官方迅速采取行动,限制国有企业和政府机构在办公电脑上运行OpenClaw的人工智能(AI)应用,以消除潜在的安全风险。
查看引用原文
Home
Powered by
BroadcastChannel
&
Sepia